7 年
手机商铺
公司新闻/正文
518 人阅读发布时间:2021-08-12 11:44
2021年8月2日,中山大学肖海鹏课题组在Cell Research杂志上发表了题为Time of day influences immune response to an inactivated vaccine against SARS-CoV-2的研究论文。该工作指出:灭活疫苗可以刺激接种者产生强烈的血清学反应,形成长期的保护性免疫记忆;受免疫系统的昼夜节律影响,上午进行灭活疫苗接种可引发更强烈的免疫反应。
由SARS-CoV-2引起的新冠大流行已在过去的两年来造成近两亿人感染,夺走数百万生命。近期的德尔塔毒株输入性疫情再次引发国内传播,为公众带来极大不安。在疫情防控形势依然严峻的今天,有效且安全的疫苗接种将长期成为阻断病毒传播的最重要措施。然而,由于疫苗生产所需时间长、疫苗分发困难以及公众对其安全性、有效性的怀疑,全球疫苗覆盖率增长缓慢。因此,充分利用现有资源,最大限度发挥疫苗接种的效力,对于抗击COVID-19至关重要。
在以往的免疫学研究中,研究人员已证实血液中免疫细胞的数量与功能随昼夜更替变化,为探究这种变化对新冠疫苗接种效果的影响,中山大学肖海鹏课题组针对新冠疫苗在不同接种时间下引发机体免疫反应的程度差异展开研究。
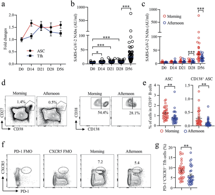
来自中山大学第一附属医院 (FAH-SYSU) 的 63 名医护人员按实验安排,在上午(9:00-11:00)或下午(15:00-17:00)接种新冠灭活疫苗(BBIBP-CorV,国药控股)。每位受试人员分别在第0、28天的同一时间完成共两剂疫苗接种,并在第0、14、21、28、56天进行血样采集。受试人员接种后的免疫应答情况通过基于Cytek全光谱流式技术的免疫表型分析结果以及中和抗体(NAb)滴度进行评估。
图1. 灭活疫苗接种引发强烈免疫反应,上午接种组效果更佳。
研究表明,无论何时接种,灭活疫苗均可引起强烈的免疫反应:接种后外周血中的抗体分泌细胞(ASC)以及滤泡辅助T细胞 (Tfh)占比增加;NAb滴度在第二针接种后显著提升。上午接种疫苗的测试组在免疫分型及NAb滴度检测中均表现出更强的免疫应答。对比第 56 天天的数据,研究人员发现上午接种组的 ASC、CD138+ ASC及Tfh细胞相比于下午接种组具有更高的占比,其中上午接种组Tfh细胞占比为下午接种组的 1.4 倍。(如图1)
图2. SARS-CoV-2特异性记忆B细胞流式分析结果。
为了验证新冠灭活疫苗接种是否可以产生长期的免疫记忆,研究人员对受试人员新冠特异性记忆B细胞(Spike-/RBD-特异性记忆B细胞)进行检测。实验结果显示,疫苗接种可诱导产生新冠特异性记忆B细胞,与下午接种相比,上午接种组体内的新冠特异性记忆B细胞含量更高。
除此之外,该研究还分析了受试人员其他T/B细胞亚群、DC细胞、单核细胞及NK细胞等30余中细胞类群在测试周期内的丰度变化,大量的多色流式分析均在Cytek Aurora全光谱流式细胞分析平台完成。
图3. Cytek Aurora全光谱流式分析仪:卓越的多色分析解决方案