7 年
手机商铺
公司新闻/正文
453 人阅读发布时间:2024-06-13 10:52
亮点一览
全球气候变暖引起海水温度的上升,扰乱了海洋环境的生态平衡,也威胁着海洋生物的生存。海葵作为一类海洋模式生物,可以被用于探索海洋生物宿主与致病菌之间的相互作用。来自法国摩纳哥科学中心的研究团队利用表达GFP的副溶血性弧菌(Vp-GFP),在不同温度下持续感染海葵,发现高温胁迫会带来更严重的感染。全光谱流式能够一览荧光光谱全貌,基于自发荧光的光谱形态能够识别并分选出Vp-GFP定位于海葵肠系膜纤维中的AF10细胞,首次揭秘了海洋生物对抗致病菌固有免疫应答的生命密码1。
研究背景
细胞天然存在的荧光,称为自发荧光,其来源于细胞固有的荧光组分,包括胶原蛋白和弹性蛋白、环状化合物如NADPH和核黄素、芳香氨基酸、细胞器如线粒体和溶酶体。已有研究表明,温室效应引发了全球气候变暖,当海水温度上升到31℃,会增强海水中副溶血性弧菌的传播和毒力,对海洋生物甚至人类都会带来威胁。海葵是研究海洋生物与致病菌相互作用的理想的模式生物。研究人员利用Cytek®全光谱流式细胞仪一键解锁细胞自发荧光的功能,在海葵的肠系膜纤维中发现了一群与人的单核细胞/巨噬细胞自发荧光光谱类似的阿米巴样细胞,扮演着吞噬Vp-GFP的角色,并且在温度升到31℃时该吞噬细胞数量会同步下降。这项研究第一次将目光聚焦在海洋生物面临气温升高时,被致病菌感染所表现出的宿主固有免疫反应。

植物中常见的自发荧光来源2

动物细胞常见的自发荧光来源3
结果赏析
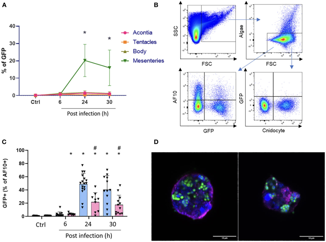
Vp-GFP感染主要定位在海葵的肠系膜纤维
为了探索温度对致病菌感染海葵的影响,实验设置了27℃饲养温度和31℃热胁迫的不同条件,海葵在31℃高温环境下对Vp-GFP的感染表现得更为敏感,伴有触手萎缩、部分的肠系膜纤维和藻类分泌。共聚焦显微成像结果表明,Vp-GFP感染主要定位在海葵的肠系膜纤维。有文献报道肠系膜纤维包括消化和吞噬的区域,进一步荧光示踪实验表明,Vp-GFP感染所在位置处于海葵肠系膜纤维的吞噬区。

Vp-GFP在不同温度下感染海葵的差异
自发荧光巧妙鉴别分选海葵细胞亚群
基于Cytek®Aurora CS全光谱流式细胞分选仪,研究人员细化剖析了海葵的细胞亚群。借助散射光和自发荧光信号,鉴定并分选出海藻、刺细胞、AF10和细菌等其他小颗粒,对接下游的成像结果佐证了分选的高纯度。由于海葵和人类固有免疫基因具备高度同源性,荧光光谱比对后发现,海葵免疫细胞亚群AF10与人外周血中的单核/巨噬细胞的自发荧光光谱相似度高达99%。人的单核/巨噬细胞属于致病菌感染时固有免疫应答中的一类吞噬细胞,因此推测AF10可能发挥着与单核/巨噬细胞相类似的细胞吞噬作用。


全光谱流式基于自发荧光光谱分选海葵细胞亚群
AF10阿米巴样细胞发挥吞噬功能
为了证实AF10具备吞噬细胞特性,研究人员持续监测Vp-GFP在海葵不同组织中的感染,其中肠系膜纤维中Vp-GFP病毒丰度最高,刺细胞和海藻中均未检测到细菌感染发生。肠系膜纤维中分离到的AF10细胞高表达GFP,证明了Vp定位的确实是AF10细胞。AF10+/GFP+细胞亚群在31℃热应激(C图中粉色柱状图)的细菌感染晚期,数量相较于27℃(蓝色柱状图)有显著性下降。分选AF10+/GFP+细胞后,用核染料DAPI和膜染料BioTracker Alexa 655分别染色,镜检结果呈现细胞膜和细胞核保持完整,胞内细菌聚群分布,说明了AF10表征为吞噬细胞。

鉴定AF10阿米巴样细胞具备吞噬特性
总结展望
海葵作为理想的海洋模式生物,生动演绎了宿主免疫系统与致病菌之间的“相爱相杀”。在温室效应影响下,海水温度的升高提升了致病菌的毒力,也削弱了海洋生物宿主的战斗力。Vp-GFP感染定位于海葵肠系膜纤维的吞噬区,全光谱流式平台精准筛选出发挥吞噬功能的是其中AF10细胞,并且吞噬细胞在高温胁迫下数量显著下降,呈现温度敏感性。由于海洋生物学领域缺乏特异的流式指标和抗体,全光谱流式能看清细胞自发荧光光谱的特色功能就恰好弥补了这一痛点。
Cytek® Aurora CS全光谱流式细胞分选仪 既能解锁自发荧光指纹密码识别海洋生物细胞亚群,又能一键分选全光谱信号下的目的细胞,还能随心兼容各类荧光染料,例如文章中使用的细胞膜染料BioTracker Alexa 655 和Cytek® cFluor®新型染料等。Cytek® Aurora CS全光谱流式细胞分选仪,让科研探索释放无限可能性,未来已来。
关于Cytek
About Cytek /
Cytek Biosciences, Inc.(Nasdaq: CTKB)作为一家全球技术生命科学技术公司,通过其受专利保护的全光谱分析(Full Spectrum Profiling™,FSP™)技术,提供高分辨率、高参数和高灵敏度的新一代细胞分析工具。Cytek的创新技术通过检测荧光信号的完整光谱信息,以实现更高水平更高灵敏度的多参数检测。Cytek的FSP™平台包括其核心仪器 ——Aurora™和Northern Lights™分析系统、Aurora™ CS分选系统,Amnis®和Guava®品牌下的流式细胞仪和成像产品,Cytek Orion™全自动试剂预混系统,以及试剂、软件和服务,为客户提供全面和完整的解决方案。Cytek总部位于美国加利福尼亚州Fremont,在全球设有分部和分销渠道。更多的相关信息,请登录Cytek的官方网站:www.cytekbio.com和www.cytekbio.com.cn。
注:Cytek的产品仅供科研使用,不可用于临床诊断(Cytek® Northern Lights-CLC系统,DxP Athena®系统以及部分试剂除外)。
Cytek, Tonbo Biosciences, cFluor, SpectroFlo, ESP, Full Spectrum Profiling, FSP, DxP Athena, Cytek Aurora, Northern Lights, Cytek Orion, Amnis, Guava 和 ImageStream 是Cytek Biosciences, Inc.的商标。
Cytek®全光谱检测技术相关专利包括但不限于:US10739245B2,US11169076B2,US10788411B2。
Guava®系列产品涉及的专利包括但不限于:US7320775B2,US7410809B2。