7 年
手机商铺
公司新闻/正文
539 人阅读发布时间:2021-08-11 15:41
美国杜克大学的研究人员发表于《Cell-Med》的研究工作利用全光谱流式(Cytek Aurora,36色免疫分型)和单细胞RNA胞测序技术,针对新冠病毒引发免疫反应的性别差异展开研究,发现MAIT细胞为新冠性别差异的主要影响因素,并证明了MAIT细胞在女性新冠患者中通过向气道组织外渗发挥免疫活性,而在男性患者中主要起促凋亡作用(图1)。

图1-循环MAIT细胞在两性新冠患者应中的功能差异
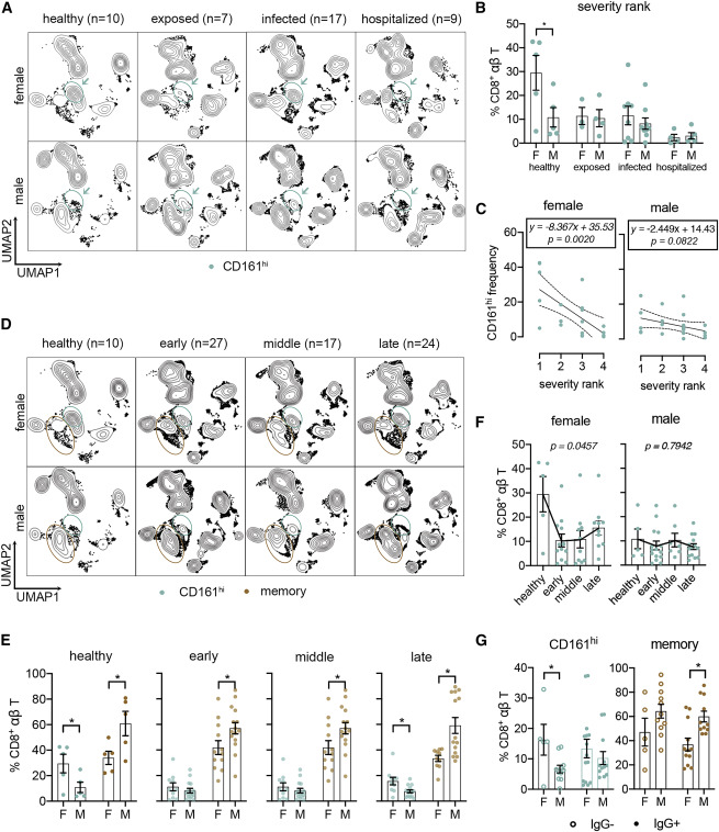
该研究使用Cytek Aurora全光谱流式对45名受试人员(如图2.A)的PBMC样本进行36色免疫分型。高维流式数据经FlowSOM聚类分析后由UMAP岛图展示(图2.B),岛图中的主要细胞类群包括:CD4+、CD8+ (αβ) T细胞、γδT细胞、B细胞、浆母细胞、自然杀伤(NK)细胞、单核细胞(MO)和树突状细胞(DC)。
结合受试者患病程度(健康、暴露、感染和住院)差异,研究人员对全光谱流式数据进行回归分析,结果显示CD8+ T细胞、NK细胞、B细胞和MO细胞与患病程度存在显著相关性(p < 0.05, 图2.D)。其中CD8+T细胞类群中的CD161hi亚群丰度与患病程度相关性最高(p=0.0006),且具有性别差异。由于该类群细胞CD56、TCRγδ低表达,研究人员认定该细胞类群为循环MAIT细胞。

图2-COVID-19患者PBMC免疫图谱显示CD8+CD161hi T细胞丰度与患病程度呈强相关

图3- CD8+T细胞在新冠感染期间的性别差异研究
确定了循环MAIT细胞为主要研究对象后,研究人员使用单细胞RNA测序技术对该细胞类群进行深度分析,进一步揭示了CD161hi T淋巴细胞在新冠免疫应答中的积极作用。与此同时,研究人员根据KLRB1和TRAV1-2的表达情况将循环MAIT细胞区分为MAITα(免疫平衡/活化表型)和MAITβ(应激/凋亡表型)两个亚型(图4),并讨论了MAITα/β在两性患者中的丰度与功能差异。

图4-单细胞RNA测序技术实现MAIT细胞亚群与功能分析
上述研究工作利用全光谱流式(Cytek Aurora)/单细胞RNA测序联用方案探究了MAIT细胞应对新冠感染的免疫防御机制。Cytek Aurora的多色分析性能帮助研究人员精准定位目标细胞类群,单细胞RNA测序在分子水平实现目标细胞功能的深度解析,目前该联用方案已在多项高水平研究工作中发挥重要作用。
参考文献:
Yu, Chen, et al. "Mucosal Associated Invariant T (MAIT) Cell Responses Differ by Sex in COVID-19." Cell-Med (2020). https://doi.org/10.1016/j.medj.2021.04.008