7 年
手机商铺
公司新闻/正文
1725 人阅读发布时间:2022-08-08 11:20
自新冠大流行以来,多种新冠疫苗被高效开发并用于临床,疫苗的大范围接种有效降低了新冠重症与死亡率。探究不同种类疫苗接种后抗体滴度变化及T、B细胞免疫反应将有助于人们进一步理解新冠保护性免疫。为此,美国La Jolla免疫研究所Sette及Crotty等人深入对比了四种疫苗接种与新冠康复者所产生的体液免疫与细胞免疫记忆,重磅研究成果于2022年5月发表于Cell期刊。这项研究中,细胞免疫相关数据均通过Cytek® Aurora全光谱流式细胞仪获取,3个多色检测方案(18色、16色、21色)分别被用于新冠特异性CD4T细胞、CD8T细胞、循环滤泡辅助T细胞(cTfh)、记忆性B细胞(MBC)分析。
图1. 疫苗接种/新冠感染6个月后免疫反应对比
参与对比的四种疫苗分别为mRNA-1273(Moderna,mRNA疫苗)、BNT162b2(Pfizer/BioNTech,mRNA疫苗)、Ad26.COV2.S(Janssen,腺病毒载体疫苗)以及 NVX-CoV2373(Novavax,重组蛋白疫苗)。研究表明:四种疫苗均产生强烈的新冠特异性免疫应答,相比之下两种mRNA疫苗相更具免疫原性(图1);在6个月的采样周期内(图2),抗体滴度达到峰值后的下降带来更多的突破性感染,但持久的细胞免疫记忆预示着长期的重症保护。
图2. 疫苗接种与采样时间点
抗体滴度对比
体液免疫分析中,该研究对比了Spike IgG、RBD IgG以及PSV中和抗体滴度虽时间的变化。图3中数据显示,所有疫苗均可产生显著的细胞免疫反应,第二针疫苗的接种能够引起PSV中和抗体滴度的显著提升;Janssen腺病毒载体疫苗接种后抗体滴度变化相对稳定,虽然低于其余三种疫苗,但其滴度仍与新冠康复者相当。
图3. 四种疫苗诱导产生抗体滴度对比
新冠特异性CD4T、CD8T细胞对比
新冠Spike特异性T的分析通过激活诱导标志物实验(AIM Assay,利用Spike Megapool对细胞进行刺激,从而锁定Spike特异性T细胞,18色)与16色胞内因子分析方案完成。四种疫苗使大多数接种受试者产生了记忆性CD4T细胞,主要表现为Th1 (IFNγ+)和cTfh细胞,记忆性CD4-CTL仅由mRNA和Novavax重组蛋白疫苗疫苗产生。与新冠康复者相比,mRNA疫苗和Novavax重组蛋白疫苗具有更高强度的特异性CD4T细胞记忆。
图4. T细胞AIM Assay圈门策略
CD8T细胞分析中,Novavax重组蛋白疫苗所产生的记忆性CD8T细胞略低于其他三种疫苗。新冠特异性CD8T细胞大多表达IFNγ,并多以效应记忆表型为主。与新冠康复者相比,疫苗接种产生相近或更强的CD8T细胞免疫。
图5. 疫苗接种后的急性或记忆性CD8T细胞反应
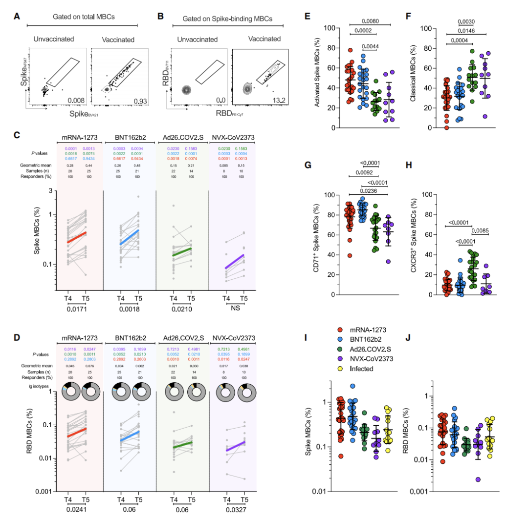
记忆性B细胞对比
记忆B细胞对四种疫苗表现出与抗体反应相似的动力学特征。特异性记忆B细胞的频率随着时间的推移而增加。在T5(首剂接种后6个月)时间点,记忆B细胞的频率与新冠康复者相当,表明四种疫苗均产生强烈的B细胞免疫反应。Janssen腺病毒载体疫苗疫苗引起更高丰度的CXCR3+记忆B细胞,高丰度的CXCR3+记忆B细胞也在新冠康复者中发现。CD71+(B细胞增值标志)B细胞丰度对比表明,mRNA疫苗对记忆B细胞的产生更为有利。
图6. 新冠特异性记忆B细胞检测结果对比
总 结
作为同疾病不同疫苗平台的首次横向对比,该工作对疫苗接种后抗原特异性免疫指标进行了全面而深入的分析。文中细胞免疫检测数据均采用Cytek® Aurora全光谱流式细胞仪进行采集,面对长周期采样与海量的多色样本,仪器超强的多色分辨能力与数据稳定性得到充分体现。除新冠疫苗的对比结论外,该工作精心设计的光谱流式检测方案同样适用于其他疾病的疫苗研究,更多方案详情欢迎阅读文章原文。
参考文献
关于Cytek
About Cytek /
Cytek Biosciences, Inc.(Nasdaq: CTKB)作为一家全球生命科学技术公司,通过其受专利保护的全光谱分析(Full Spectrum Profiling™,FSP™)技术,提供高分辨率、高参数和高灵敏度的新一代细胞分析工具。Cytek的创新技术通过检测荧光信号的完整光谱信息,以实现更高水平更高灵敏度的多参数检测。Cytek的FSP™平台包括其核心仪器 —— Aurora和Northern Lights™分析系统、Aurora CS分选系统、试剂、软件和服务,为客户提供全面和完整的解决方案。Cytek总部位于美国加利福尼亚州Fremont,在全球设有分部和分销渠道。
更多的相关信息,请登录Cytek的官方网站:www.cytekbio.com和www.cytekbio.com.cn。
注:Cytek®, Tonbo Biosciences, cFluor®, Full Spectrum Profiling™, FSP™和Northern Lights™是Cytek Biosciences, Inc. 的商标或注册商标。Cytek®全光谱检测技术相关专利包括但不限于:US10739245B2,US11169076B2,US10788411B2。
/
