7 年
手机商铺
公司新闻/正文
2288 人阅读发布时间:2023-03-02 14:02
年龄可以深刻地影响人们对一系列疾病的易感性,例如儿童更容易感染如白喉、百日咳等疾病,而对COVID-19和甲型肝炎表现出更轻微的症状与低感染率,不同年龄下免疫系统的组成被认为是疾病易感性和严重程度的主要影响因素。澳大利亚默多克儿童研究所Daniel G Pellicci等人使用Cytek®全光谱流式细胞术绘制了人类一生中免疫系统发育全景图谱,证实了新生儿表现出不成熟或发育不全的免疫系统,并在生命的最初几年发生剧烈变化。该免疫图谱的绘制为理解生命过程中的免疫系统发育提供了重要资源。

图1. Cytek®全光谱流式细胞术绘制免疫系统发育全景图谱
研究方案
该研究收集了新冠疫情发生前0-75岁共96位健康志愿者的PBMC样本,并使用Cytek®Aurora全光谱流式细胞仪建立了T细胞17色方案与B & Innate细胞18色方案(图2)进行样本检测。方案详尽分析了T细胞、非典型T细胞、B细胞、NK细胞、单核细胞、树突状细胞中超过50个亚群的丰度变化。批次效应校正及高维数据分析分别由Flowjo、rPCA、Spectre Toolkit完成。
图2. 高维免疫图谱配色方案
实验结果
1.先天免疫细胞亚群随年龄的变化
与成人相比,先天免疫细胞在儿童阶段发生更显著的变化(图3)。3-18岁间,CD56dim和CD56brightNK细胞上调CD57(NK细胞成熟标志物)成为终末分化细胞;与人巨细胞病毒感染相关的NKG2C在CD56dim NK细胞上的表达高于CD56bright NK细胞。青少年阶段NK细胞强烈的变化表明该群体在抵御病原体的第一道防线中发挥着重要作用。其他先天免疫细胞分析结果显示,经典单核细胞(CM)在所有年龄段中占比最高(30-54%),且在0-1月龄便具有较高丰度;成人中间单核细胞(ITM)与非经典单核细胞(NCM)丰度明显低于儿童;总DC细胞在5-18岁人群中升高并在成年组中下降,其中pDC细胞的变化趋势更为明显。
图3. 先天免疫细胞随年龄的变化趋势
2.T细胞亚群随年龄的变化
T细胞群体的分析中,CD3+T细胞在各年龄组具有相似的丰度,但CD4+、CD8+、DN T细胞比例差异显著,其中DN T细胞在儿童组的比例高于婴儿及成人组(图4)。CD4+、CD8+ T细胞由CCR7、CD45RA进一步分为初始及记忆亚群,初始T细胞比例随年龄增长而下降,其中初始CD8+细胞丰度下降幅度更大。该现象可能与成年后的胸腺萎缩(初始T细胞产量变少)及病原体接触下的T细胞活化相关。Th细胞各亚群的丰度在童年与晚年阶段变化更为显著。其中,Th2随年龄显著增加,Th1、Th17细胞丰度在10-18岁到达顶峰后逐渐下降,这些细胞丰度的变化将对包括感染、肿瘤、自身免疫病等的发生产生影响。
图4. T细胞随年龄的变化趋势
3.非典型T细胞在生命早期发生变化
对于非典型T细胞,该研究重点分析了Vα7.2+CD161+MAIT细胞,Vδ2+/-表达的两个γδT亚群以及CD3+CD56+ NKT细胞。MAIT细胞在5-9岁组由前期的极低丰度(<0.08%)显著增加到2.3%,直至60岁以后重归较低水平(~0.9%)。类似的,Vδ2+ γδT细胞在出生后比例较低(<0.4%),并在5-9岁年龄组达到峰值(~8.1%),最终在40岁以上成人中下降(~1.8%)。相比之下,外周血中Vδ2- γδT随时间推移无明显变化;NKT细胞的频率随着时间的推移而增加。鉴于非典型T细胞在抗微生物免疫中发挥着重要作用,MAIT与Vδ2+ γδT细胞在幼年时期的缺乏与老年时期的丰度下降将可能影响该年龄段人群对一系列传染病的免疫反应。

图5. 非典型T细胞随年龄的变化趋势
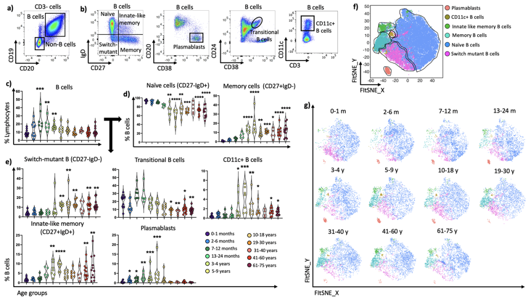
4.记忆B细胞随年龄增长而积累
B细胞各亚群的圈门策略如图6所示,新生儿中总B细胞比例约为7%,在7-12月显著增加至20%,而在5岁后逐渐下降至约8-13%。初始B细胞(CD27-IgD+)在人的一生中保持较高水平,占B细胞总数的66-94%;相反,记忆B细胞(CD27+IgD-)在生命早期较低(约0.3%),并从3岁开始升高(约12%)。浆母细胞(CD20-CD38+)在出生后2-6个月中由0.1%增加至~1%,在5-9岁达到峰值(~4%),而在成人中迅速下降(~0.9-0.2%)。过渡性B细胞占婴儿和儿童B细胞的13-30%,在所有成人年龄组中显著降低(8-9%)。在自身免疫反应中发挥重要作用的CD11c+ B细胞被表现出与其他记忆B细胞相似的趋势(峰值发生在6-9岁的钟型分布)。记忆B细胞和浆母细胞在生命早期显著增加与CD4+ TEM细胞趋势相关,表明幼年期即发生T、B细胞介导的免疫反应。
图6. B细胞随年龄的变化趋势
结 论
该工作利用Cytek® Aurora全光谱流式细胞仪,通过对不同年龄段人群PBMC样本的高维免疫分析绘制了人类一生中免疫系统发育全景图谱,确定了先天和适应性免疫细胞在一生中发生的主要变化,在婴幼儿期群体的高频采样弥补了往期研究对该年龄段人群研究的不足。该工作所提供数据可作为基础参照,用于研究疾病感染后的免疫变化,并将为特定疾病高危年龄群体疫苗与药物治疗靶点的选择提供参考。
参考文献
Jalali S, Harpur C M, Piers A T, et al. A high‐dimensional cytometry atlas of peripheral blood over the human life span[J]. Immunology and Cell Biology, 2022.
关于Cytek
About Cytek /
Cytek Biosciences, Inc.(Nasdaq: CTKB)作为一家全球技术生命科学技术公司,通过其受专利保护的全光谱分析(Full Spectrum Profiling™,FSP™)技术,提供高分辨率、高参数和高灵敏度的新一代细胞分析工具。Cytek的创新技术通过检测荧光信号的完整光谱信息,以实现更高水平更高灵敏度的多参数检测。Cytek的FSP™平台包括其核心仪器 —— Aurora和Northern Lights™分析系统、Aurora CS分选系统、试剂、软件和服务,为客户提供全面和完整的解决方案。Cytek总部位于美国加利福尼亚州Fremont,在全球设有分部和分销渠道。
更多的相关信息,请登录Cytek的官方网站:www.cytekbio.com和www.cytekbio.com.cn。
注:Cytek®, Tonbo Biosciences, cFluor®, Full Spectrum Profiling™, FSP™和Northern Lights™是Cytek Biosciences, Inc. 的商标或注册商标。Cytek®全光谱检测技术相关专利包括但不限于:US10739245B2,US11169076B2,US10788411B2。
/
