Cytek Biosciences品牌商

6

手机商铺

qrcode
商家活跃:
产品热度:
  • NaN
  • 0
  • 1
  • 2
  • 1
品牌商

Cytek Biosciences

入驻年限:6

  • 联系人:

    Winnie

  • 所在地区:

    上海 浦东新区

  • 业务范围:

    试剂、实验室仪器 / 设备、医疗器械、体外诊断

  • 经营模式:

    生产厂商

在线沟通

公司新闻/正文

25色全光谱流式方案揭示乳腺癌脑转移患者脑脊液/PBMC免疫图谱

359 人阅读发布时间:2023-06-12 15:28

转移性乳腺癌(MBC)中,5-10%的肿瘤转移发生在大脑、脊髓周围的软脑膜和蛛网膜下腔,被称为脑膜转移癌(LMD)。LMD的发生预示着极差的预后,患者中位生存期仅为2-6个月,而近20年的医学发展并未对此产生改善。在一项非治疗性研究中,加州大学医学院K. W. Im等人利用Cytek® Aurora全光谱流式25色高维分析方案深度探索了LMD与非LMD转移性乳腺癌患者脑脊液与外周的免疫图谱,并为新一代诊疗方案的开发提供了潜在靶点。相关研究结果于2023年4月发表于npj breast cancer期刊。

 

研究方案

这项研究中,研究人员收集了12位MBC患者(包括7位LMD患者与5位非LMD患者)脑脊液(CSF)与PBMC样本用于Cytek® Aurora全光谱流式检测。25色高维分析方案如图1所示,方案中囊括了T细胞、B细胞、NK细胞、髓系细胞谱系标志物与多种功能、耗竭指标。

 

25色全光谱流式方案揭示乳腺癌脑转移患者脑脊液/PBMC免疫图谱

图1. 25色Cytek® Aurora全光谱流式高维分析方案

 

 

研究发现

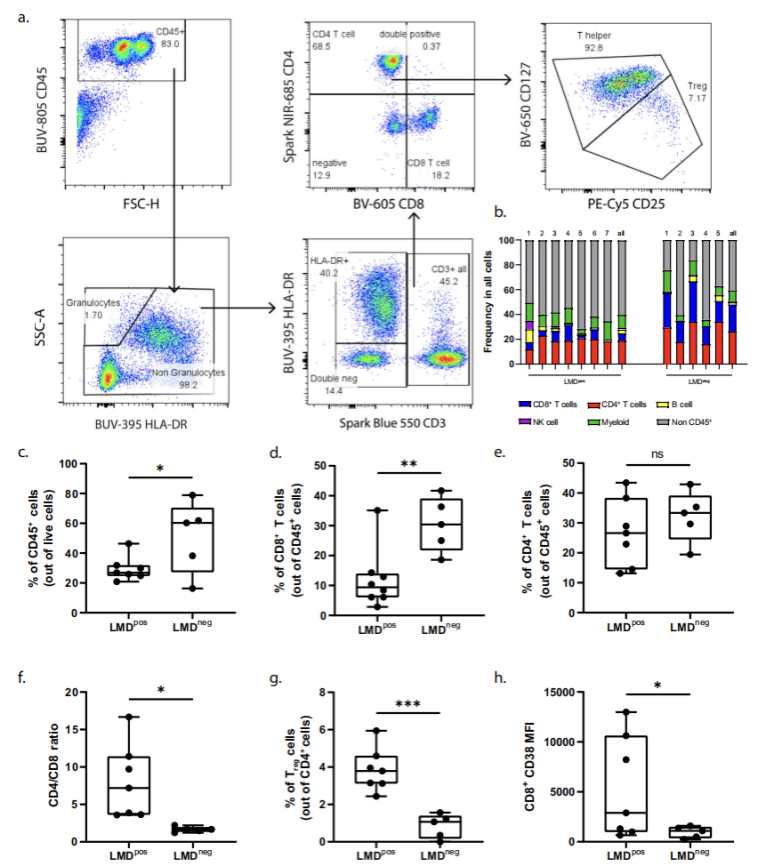
1. LMD患者CSF中免疫细胞丰度更低,其组成与非LMD患者差异显著

研究人员首先通过手动圈门方式评估了LMD与非LMD患者CSF样本主要免疫细胞群体差异(图2)。与非LMD患者相比,1) LMD患者总CD45+和CD8+ T细胞频率丰度更低(分别为29.51%/ 51.12%;12.03%/30.40%);2) CD4/CD8比例6倍于非LMD患者;3)Treg细胞丰度3倍于非LMD患者,表明LMD患者具有较宽松的CSF免疫微环境,从而更易受到肿瘤细胞侵袭。此外,T细胞耗竭标志物检测结果显示,LMD患者中CD8+T细胞高表达CD38,而PD-1、LAG3、TIM3低表达,该结果也提示研究人员对CD8+T细胞各亚群展开深入分析。

 

25色全光谱流式方案揭示乳腺癌脑转移患者脑脊液/PBMC免疫图谱

图2. CSF样本圈门策略与LMD/非LMD组间主要细胞群体丰度对比

 

2. CD38hiTIM3lowCD8+ T细胞在LMD患者CSF中富集

为进一步揭示CD8+T细胞和髓系细胞亚群的丰度差异,研究人员通过层次聚类对全光谱流式数据进行数据挖掘,并使用UMAP降维展示(图3)。CD8+T细胞与髓系细胞群体共被聚类为16个类群,CD8阳性的4个类群低表达CCR7,并差异化表达PD-1、TIM3、LAG3和CD38,研究人员将其中的类群2-4(图3)定义为“部分耗竭”CD8+T细胞。这类细胞中,类群2(CD38hiTIM3lo)在LMD患者CSF中的丰度为非LMD患者的6.5倍。已有研究表明,CD38参与PD-1/PD-L1阻断获得性耐药的机制,导致CD8+ T细胞耗竭,该类群细胞可能作为肿瘤治疗的潜在靶点,用于提高CSF中肿瘤细胞的免疫原性。

 

25色全光谱流式方案揭示乳腺癌脑转移患者脑脊液/PBMC免疫图谱

图3. CSF样本高维免疫图谱揭示CD8+T细胞与髓系细胞异质性

 

3. PBMC高维免疫图谱显示CD4+T细胞与单核细胞群体丰度差异

在LMD与非LMD患者PBMC样本高维流式结果的对比中,22个细胞类群被聚类算法鉴定。不同于CSF样本检测结果,CD38hiTIM3loCD8T细胞在PBMC样本中无明显差异,而LMD患者组PD-1hiCD38loCD4T细胞与HLA-DR+CD163hi中间单核细胞丰度低于非LMD患者组。考虑到循环单核细胞是乳腺癌中肿瘤相关巨噬细胞(TAM)的主要来源,其丰度差异可能与肿瘤微环境中T细胞耗竭相关。但受实验设计限制,CD163+单核细胞与TAM的关系需在未来研究工作中进一步验证。

 

25色全光谱流式方案揭示乳腺癌脑转移患者脑脊液/PBMC免疫图谱

图4. LMD与非LMD患者PBMC样本免疫图谱对比

 

总结

本研究工作详细对比了LMD与非LMD转移性乳腺癌患者CSF与PBMC免疫图谱差异,文中所有数据均来自Cytek® Aurora全光谱流式25色高维分析方案。方案中更多标志物(包括多种谱系、功能、耗竭标志物)的引入使研究人员能够深入洞悉样本间差异信息,为肿瘤相关免疫学机制与潜在治疗靶点的研究发现提供重要参考。

 

参考文献:

Im K W, Huppert L A, Malevanchik L, et al. High-dimensional immune cell profiling of cerebrospinal fluid from patients with metastatic breast cancer and leptomeningeal disease[J]. NPJ Breast Cancer, 2023, 9(1): 22.

上一篇

Big Panel Theory系列之—28色γδT高维分析方案再现scRNA-Seq分群效果

下一篇

Cytek Biosciences 被选加入标普小盘 600 指数(S&P SmallCap 600)

更多资讯

我的询价