Cytek Biosciences品牌商

6

手机商铺

qrcode
商家活跃:
产品热度:
  • NaN
  • 0
  • 1
  • 2
  • 1
品牌商

Cytek Biosciences

入驻年限:6

  • 联系人:

    Winnie

  • 所在地区:

    上海 浦东新区

  • 业务范围:

    试剂、实验室仪器 / 设备、医疗器械、体外诊断

  • 经营模式:

    生产厂商

在线沟通

公司新闻/正文

Big Panel Theory系列之—28色γδT高维分析方案再现scRNA-Seq分群效果

886 人阅读发布时间:2023-06-12 15:31

γδT细胞是一类兼具先天和适应性免疫特征的T细胞亚群,主要存在于肠道、肝脏和皮肤等组织,在人外周血中占比较低。由于γδT细胞不依赖MHC的应答方式及多样的抗肿瘤特性,使该细胞群体成为新一代异体细胞治疗的研究热点。深度表征γδT细胞异质性将有助于理解其在不同疾病中的分布和作用机制,为新型疗法的开发提供参考。为此,德国汉诺威医学院Immo Prinz等人借助scRNA-Seq等技术对γδT细胞的研究发现1,利用Cytek®️ Aurora全光谱流式细胞仪搭建了28色γδT细胞高维分析方案2,精确再现了单细胞测序表征所得到的分群效果,相关研究成果发表于流式专业期刊Cytometry Part A(OMIP-84)。
    Big Panel Theory系列之—28色γδT高维分析方案再现scRNA-Seq分群效果

图1. 抗肿瘤γδT细胞的功能和调节机制3

 

 

研究方案

28色γδT细胞高维分析方案标志物选择如图2所示。方案中9种谱系标志物用于Vγ9+Vδ2+细胞、Vδ1+细胞、Vδ3+ 细胞以及MAIT细胞的类群区分。其中Vγ9+Vδ2+细胞,具有半不变TCR,在循环γδT中占比最高,能够识别磷酸化抗原类型的微生物和肿瘤代谢产物;Vδ1+T细胞主要存在于胸腺和黏膜上皮组织中,能够分泌多种细胞因子并对肿瘤细胞发挥细胞毒性;Vδ3+T在外周血中占比极低而主要分布于肝脏,在慢性病毒感染期间发生扩增。

其余19种标志物包括活化、抑制、分化、记忆标志物以及多种趋化因子受体。例如,方案中使用了CD45RA和CD27区分初始和分化的γδT细胞,并加入CD28、CD127分辨其成熟和效应表型;CD57和CD16用于分化阶段的进一步细分;CD69、CD161、CD56、NKG2D用于γδT细胞效应功能表征,其中CD161、CD56、NKG2D与γδT细胞的抗肿瘤活性相关;此外,方案中还加入了CXCR6、CCR5、CCR6和CX3CR1用于研究γδT细胞的迁移模式和组织归巢特征。

 

Big Panel Theory系列之—28色γδT高维分析方案再现scRNA-Seq分群效果

图2. 28色γδT高维分析方案标志物选择

 

 

 

数据表现

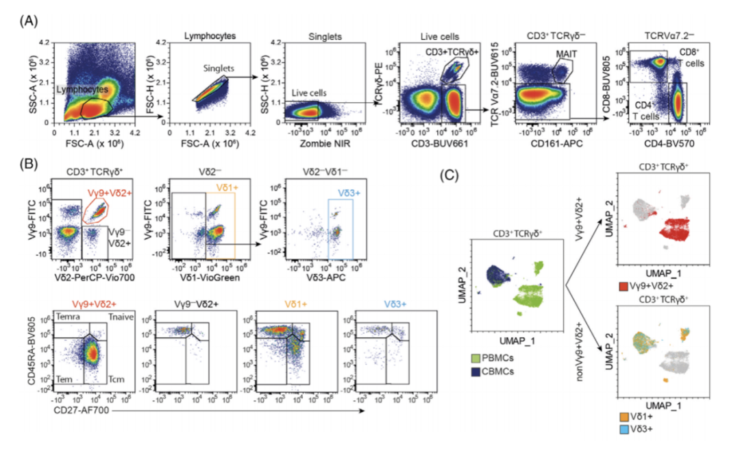
研究中使用人PBMC与CBMC(脐血单个核细胞)样本进行高维流式方案数据展示,圈门策略如图3所示。排除团聚细胞与死细胞干扰后,由TCRγδ将CD3+T细胞分为γδT和非γδT细胞。非γδT细胞中,CD161+TCRVα7.2+为MAIT细胞,而TCRVα7.2阴性细胞可进一步分为CD4+和CD8+T细胞。γδT细胞中,根据Vδ1、Vδ2和Vγ9的表达区分Vγ9+Vδ2+、Vγ9-Vδ2+、Vδ1+以及Vδ3+γδT细胞亚群。幼稚(Tnaive)、中央记忆(Tcm)、效应记忆(Tem)以及终末分化T细胞(Temra)由CD45RA和CD27标记的表达进行细分。除手动圈门外,研究人员还使用UMAP降维展示了PBMC、CBMC样本中γδT细胞亚群的分布情况。 

 

Big Panel Theory系列之—28色γδT高维分析方案再现scRNA-Seq分群效果

图3. 28色γδT高维分析方案圈门策略

 

图4数据展示了方案中部分先天样免疫相关标志物,以及活化、分化相关适应性免疫标志物在γδT细胞各亚群中的表达,并在CBMC、PBMC样本中观察到与早期研究一致的结果。例如CD16、CD57高表达为效应γδT细胞的特征,更多分布于成人PBCM样本;而CBMC中含有更多初始和早期分化的CD27+γδT细胞,并以CD28、CD127高表达为特征。此外,更多标志物的引入也带来强大的γδT细胞异质性表征性能,如该数据中Vγ9+Vδ2+γδT细胞可进一步分为1型NKG2D+NKG2A+CCR6-细胞以及3型CCR6+CD161+NKG2A-细胞。

 

Big Panel Theory系列之—28色γδT高维分析方案再现scRNA-Seq分群效果

图4. CBMC、PBMC样本间γδT细胞各亚群标志物表达情况

 

总结

该28色全光谱流式高维分析方案为γδT细胞的综合分析提供了高效的研究手段,分群效果与单细胞测序数据达到一致水平,仅通过单次实验即可全面研究γδT细胞亚群的表型和功能变化,并预测其在不同生理、病理条件下的免疫特征,适用于临床样本中γδT细胞发育和细胞动力学的纵向分析。更多实验详情,欢迎阅读文章原文。

参考文献:

1.Tan L, Fichtner A S, Bruni E, et al. A fetal wave of human type 3 effector γδ cells with restricted TCR diversity persists into adulthood[J]. Science immunology, 2021, 6(58): eabf0125.

2.Barros‐Martins J, Bruni E, Fichtner A S, et al. OMIP‐084: 28‐color full spectrum flow cytometry panel for the comprehensive analysis of human γδ T cells[J]. Cytometry Part A, 2022, 101(10): 856-861.

3.Silva-Santos B, Mensurado S, Coffelt S B. γδ T cells: pleiotropic immune effectors with therapeutic potential in cancer[J]. Nature Reviews Cancer, 2019, 19(7): 392-404.

上一篇

Nature Immunology | 新冠序贯接种方案诱导免疫应答差异全面分析

下一篇

25色全光谱流式方案揭示乳腺癌脑转移患者脑脊液/PBMC免疫图谱

更多资讯

我的询价