Cytek Biosciences品牌商

7

手机商铺

qrcode
商家活跃:
产品热度:
  • NaN
  • 0
  • 1
  • 2
  • 1
Cytek® Aurora 全光谱流式细胞分析仪
询价
品牌商

Cytek Biosciences

入驻年限:7

  • 联系人:

    Winnie

  • 所在地区:

    上海 浦东新区

  • 业务范围:

    试剂、实验室仪器 / 设备、医疗器械、体外诊断

  • 经营模式:

    生产厂商

在线沟通

公司新闻/正文

35色全光谱流式方案评估放疗对肾癌免疫微环境的影响

488 人阅读发布时间:2023-08-17 11:25

辐射所产生的免疫调节作用在过往研究中已被证实,但在单细胞层面对辐射影响肿瘤免疫的研究鲜有报道。美国Roswell Park癌症中心研究人员结合Cytek® Aurora全光谱流式细胞仪(35色方案)及单细胞RNA测序技术(scRNAseq)深入探索了放射治疗如何改变肾细胞癌(RCC)免疫微环境,以及免疫细胞与肿瘤之间的相互作用,发现放射治疗后PD-1+ T细胞丰度提升以及该群细胞与肿瘤细胞间干扰素介导相互做用的增强。这项发表于Journal for ImmunoTherapy of Cancer期刊(IF=13.75)的研究深化了人们对放射疗法与免疫治疗协同作用机制的认识,并将为两种疗法的联用策略提供全新见解。

 

Image

 

图1. 全光谱流式与单细胞测序联用分析放射治疗对肿瘤微环境的影响

 

全光谱流式35色方案揭示肿瘤微环境异质性

为了全面评估辐射对肿瘤微环境的影响,确定特定细胞亚群的效应特征,研究人员使用Cytek® Aurora全光谱流式细胞仪搭建了35色高维分析方案,并对5位经立体定向放射治疗(SBRT)及6位未经治疗的RCC患者切除肿瘤样本进行表征。35色方案标志物选择与t-SNE降维数据如图1所示,主要免疫细胞与非免疫细胞类群(如多种T细胞亚群、髓系细胞、NK细胞、CD45-细胞群体)被清晰分群。对于该研究重点关注的CD8+T细胞群体,实验组与对照组数据并未表现其丰度的显著差异。研究人员推测,SBRT治疗组中,相比于总体CD8+T细胞浸润程度的改变,更可能是标志物表达模式或亚群组成的变化。

 

Image  

左滑可查看更多信息

图2. 35色全光谱流式方案标志物列表与数据展示

 

随后,研究人员利用CD8+T细胞相关标志物对该细胞群体进行FlowSOM聚类分析,以确认SBRT治疗对特定CD8+T细胞的富集情况。图3数据显示,SBRT治疗组中含有4个显著富集的细胞类群。其中两个类群(类群14、15)为PD-1+CCR5hiKi67hi群体;PD-1intCCR5hiKi67lo(类群12)在SBRT-RCC中也有表达;此外,表达CD45RA且低表达PD-1的类群3相比于对照组丰度提升。以上结果体现出早期活化、效应性、增殖性CD8+T细胞群体的富集。

 

Image

 

图3. FlowSOM聚类分析SRBT所富集的CD8+T细胞亚群

 

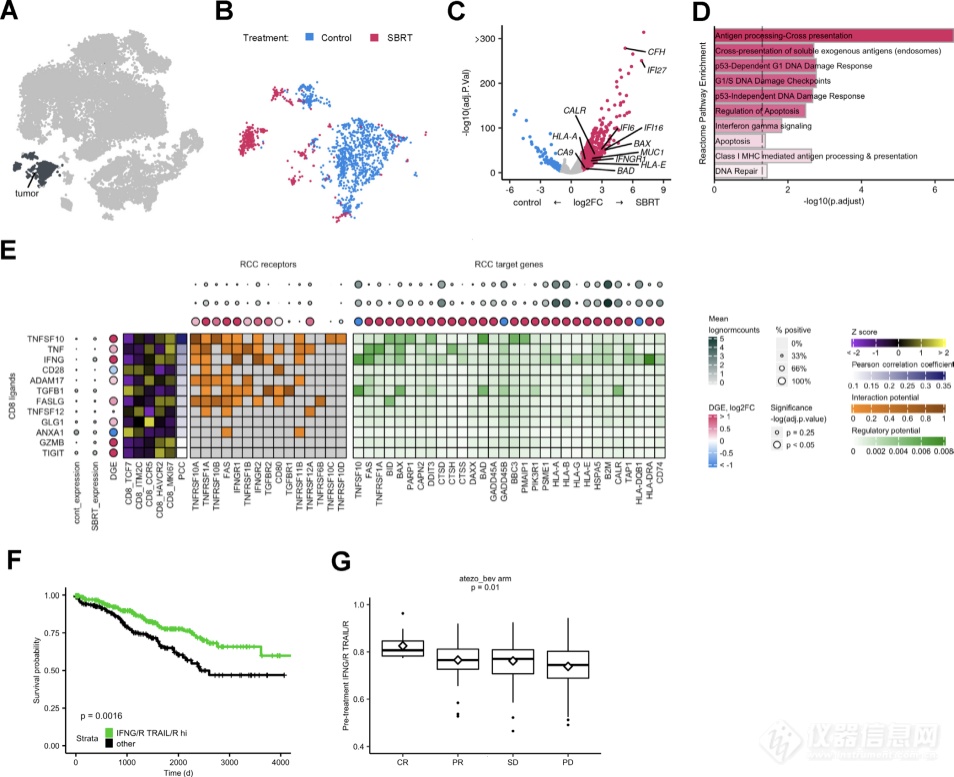
scRNAseq技术分析免疫群体与肿瘤间相互作用

35色全光谱流式实验结果在充分展示放射治疗对肿瘤微环境影响的同时,也提示研究人员使用scRNAseq技术进一步分析免疫细胞与肿瘤间的相互作用。scRNAseq数据表明,SBRT组细胞成熟程度和肿瘤细胞免疫原性增加;肿瘤中抗原表达提升且IFN通路富集。对SBRT组效应CD8+ T细胞和癌细胞之间相互作用预测研究显示,免疫效应信号的表达提升与肾癌患者的生存期和对免疫治疗的敏感性相关(图4)。

 

Image

 

图4. SBRT组中肿瘤细胞显示出丰富的抗原提呈,且与CD8+ T细胞间相互作用增加
 

总 结

这项研究工作结合Cytek®全光谱流式细胞术35色高维分析方案及scRNAseq技术全面表征了SBRT对RCC肿瘤微环境的影响以及对肿瘤免疫原性的贡献,增强了人们对放射疗法与免疫治疗协同作用机制的理解。于此同时,我们也注意到在肿瘤免疫、感染免疫等热点研究中,Cytek®全光谱流式细胞术与scRNAseq的联用已成为成熟的研究方案,无论是单细胞测序前的高通量样本初筛,亦或是实验后期的多平台交叉验证与样本量扩大表征,Cytek®全光谱流式多至50色的同时表征性能都将为实验数据的完整性、可靠性提供全面保障。

 

参考文献:

Chow J, Khan A, Gaudieri M, et al. Tumor and immune remodeling following radiotherapy in human renal cell carcinoma[J]. Journal for Immunotherapy of Cancer, 2023, 11(4).

 

 

 

关于Cytek

About Cytek /

 

Cytek Biosciences, Inc.(Nasdaq: CTKB)作为一家全球生命科学技术公司,通过其受专利保护的全光谱分析(Full Spectrum Profiling™,FSP™)技术,提供高分辨率、高参数和高灵敏度的新一代细胞分析工具。Cytek的创新技术通过检测荧光信号的完整光谱信息,以实现更高水平更高灵敏度的多参数检测。Cytek的FSP™平台包括其核心仪器 —— Aurora和Northern Lights™分析系统、Aurora CS分选系统,Amnis®和Guava®品牌下的流式细胞仪和成像产品,以及试剂、软件和服务,为客户提供全面和完整的解决方案。Cytek总部位于美国加利福尼亚州Fremont,在全球设有分部和分销渠道。

更多的相关信息,请登录Cytek的官方网站:www.cytekbio.com和www.cytekbio.com.cn。

注:Cytek®, Tonbo Biosciences, cFluor®, Full Spectrum Profiling™, FSP™和Northern Lights™是Cytek Biosciences, Inc. 的商标或注册商标。Cytek®全光谱检测技术相关专利包括但不限于:US10739245B2,US11169076B2,US10788411B2。

 /

上一篇

自身免疫性疾病药物研发趋热,全光谱流式助您进军千亿自免市场

下一篇

Big Panel Theory系列之—5激光24色大鼠组织损伤免疫分析方案

更多资讯

我的询价