6 年
手机商铺
公司新闻/正文
376 人阅读发布时间:2024-02-22 12:19
系统性红斑狼疮(Systemic Lupus Erythematosus,SLE)是一种慢性自身免疫性疾病,其特征是机体对细胞核和细胞质自身抗原的耐受性丧失,从而引发先天免疫和适应性免疫,诱导多克隆自身抗体的产生,引起免疫复合物疾病和多器官组织炎症。SLE发病缓慢,多隐匿发生,其临床表现多样,具有高度异质性,且临床进程变化多端,往往累及多系统和多器官,比如皮肤、浆膜、关节、肾及中枢神经系统等。(图1)
图1 - SLE是复杂的全身性自身免疫性疾病
目前,还没有彻底治愈SLE的方法,治疗的重点是减轻症状或诱导缓解,并预防严重的并发症,如终末期肾病。有关SLE的文献中,发病率和死亡率、及新型免疫疗法是比较常见的主题,而关于长期和持续缓解、甚至治愈SLE的描述几乎没有报道。
常见的SLE治疗包括免疫抑制剂、抗疟药、非甾体抗炎药(NSAIDs)和皮质类固醇,但这些治疗可能对器官造成重大毒性,并不是对所有患者都有效。近年来,使用免疫疗法治疗SLE取得了重大进展,给SLE患者带来了希望。这些新型疗法给患者提供了新的治疗选择,并可能提供更好的临床疗效。最近,中国医学科学院皮肤病研究所陆前进团队在Journal of Autoimmunity发表了题为 ‘TIGIT-Fc fusion protein alleviates murine lupus nephritis through the regulation of SPI-B-PAX5-XBP1 axis-mediated B-cell differentiation’,报道了他们关于SLE免疫检查点疗法的最/新研究进展。
- 研究目的 -
T细胞免疫球蛋白和免疫受体酪氨酸基抑制基结构域(T cell immunoglobulin and immunoreceptor tyrosine-based inhibitory motif domain, TIGIT),也称为 WUCAM、Vstm3 和 VSIG9,于 2009 年首次被鉴定为免疫检查点(Immune Checkpoint, IC),在免疫系统调控中具有免疫抑制功能。许多研究证实,激活TIGIT信号已成为自身免疫性疾病,如系统性红斑狼疮(SLE)免疫治疗的一种有前景的方法。该研究旨在探索在MRL/lpr (红斑狼疮小鼠模型)和慢性移植物抗宿主病 (cGVHD) 小鼠中,使用 TIGIT-Ig 激活 TIGIT 信号转导的潜在治疗效果。
- 研究方法 -
通过将小鼠TIGIT的胞外结构域与小鼠IgG2a的Fc区融合,产生一种嵌合蛋白TIGIT免疫球蛋白(Ig),用于研究激活MRL/lpr和cGVHD小鼠模型中的TIGIT信号传导的作用。研究样本包括人PBMCs和从治疗后小鼠收集的血清、肾脏和脾脏等。研究采用了流式细胞术、RT-PCR、Western blot等检测手段对样本进行多维度评估。其中流式细胞术部分,主要基于Cytek® NL-CLC全光谱流式细胞仪(3激光)完成,研究方案为10色人和21色小鼠免疫分型方案。
Cytek®NL-CLC全光谱流式细胞仪
- 主要研究结论 -
1.相较于正常对照,SLE患者和MRL/lpr 小鼠的TIGIT 的表达水平升高。
如图2A所,SLE患者中TIGIT+ CD3+ T、TIGIT+ CD4+ T和TIGIT+ Treg细胞比例升高(P <0.05),提示TIGIT在SLE发展中的潜在作用。SLE患者(n =10)的PBMCs中检测到比HCs )(n = 11)更高水平的TIGIT mRNA)(图2B)。同时,与MPJ小鼠相比,SLE模型MRL/lpr小鼠的肾脏和脾脏中TIGIT的表达水平也显示增加(图2 C&D)。
图2 – SLE 中TIGIT表达水平增加
2.在TIGIT-Ig治疗的MRL/lpr和cGVHD小鼠中,狼疮表得到缓解,蛋白尿、蛋白尿/肌酐比和血清抗-dsDNA IgG浓度降低。
3.TIGIT-Ig治疗改善了MRL/lpr和cGVHD小鼠肾脏的肾功能,减少了肾小球免疫复合物的沉积。
4.TIGIT-Ig治疗降低了MRL/lpr小鼠肾脏中炎症因子和趋化因子的水平。
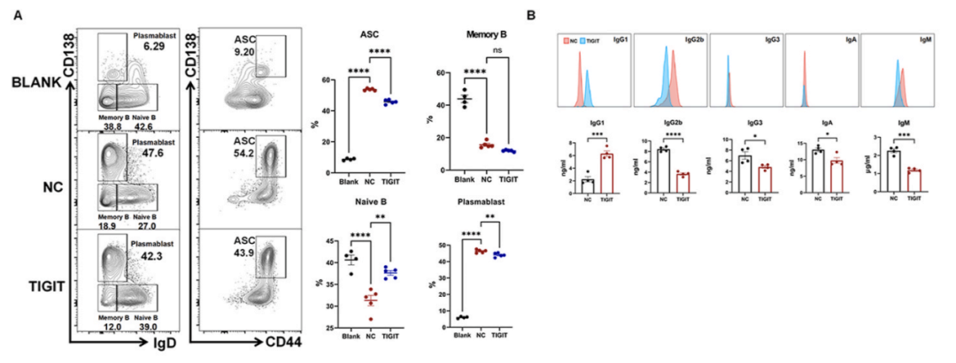
5.TIGIT-Ig治疗调节MRL/lpr小鼠T和B亚型的分化。
研究显示,在MRL/lpr小鼠中,TIGIT-Ig治疗对T细胞和B细胞的比例和数量有显著影响,可引起Th1、Tfh、B220+ B、浆母细胞、浆细胞和CD4+/CD8+中央记忆T细胞(TCM)的比例和数量减少,以及Treg、CD4+/CD8+中央效应T细胞(TEM)和幼稚B细胞数量增加(P <0.05)。(图3&4)
图3- TIGIT-Ig治疗对MRL/lpr小鼠T细胞的调控
图4 - TIGIT-Ig治疗对MRL/lpr小鼠B细胞的调控
6.TIGIT- Ig治疗可调控转录因子SPI-B,PAX5, XBP1等,抑制TLR7介导的B细胞分化和自身抗体的产生。(图5)
图5 – TIGIT信号激活抑制B细胞分化和自身抗体产生
- 研究结论 -
上述研究显示,针对TIGIT的免疫检查点治疗表现出了积极的效果,不仅减轻了小鼠狼疮性肾炎,并伴有抗dsDNA、蛋白尿/肌酐、Ig肾沉积和脾B细胞亚型(浆母细胞、浆细胞)的减少。此外,体外实验证实,TIGIT-Ig通过调控B细胞的转录因子SPI-B-PAX5-XBP1轴,降低了抗体分泌细胞的分化和抗体的产生。这些发现,从机制上支持了TIGIT是有潜力的IC靶点,有望为SLE和其他B细胞驱动的自身免疫性疾病的治疗带来新的希望。
参考文献:
Zhao, Junpeng, et al. "TIGIT-Fc fusion protein alleviates murine lupus nephritis through the regulation of SPI-B-PAX5-XBP1 axis-mediated B-cell differentiation." Journal of Autoimmunity 139 (2023): 103087.
Tsokos, G.C. Autoimmunity and organ damage in systemic lupus erythematosus. Nat Immunol 21, 605–614 (2020). https://doi.org/10.1038/s41590-020-0677-6.
Huang, Hongpeng. "Immunotherapeutic approaches for systemic lupus erythematosus: early overview and future potential." Medical Review 0 (2023).