Cytek Biosciences品牌商

7

手机商铺

qrcode
商家活跃:
产品热度:
  • NaN
  • 0
  • 1
  • 2
  • 1
Cytek®Amnis™ ImageStream™x Mk II 成像分析流式细胞仪
询价
品牌商

Cytek Biosciences

入驻年限:7

  • 联系人:

    Winnie

  • 所在地区:

    上海 浦东新区

  • 业务范围:

    试剂、实验室仪器 / 设备、医疗器械、体外诊断

  • 经营模式:

    生产厂商

在线沟通

公司新闻/正文

Cytek®Amnis®量化成像流式技术应用——细胞互作篇

1918 人阅读发布时间:2024-04-07 14:08

细胞互作

 

细胞-细胞相互作用(细胞互作)是指细胞表面之间的直接相互作用,其在多细胞生物的发育和功能中起着至关重要的作用。这些相互作用使细胞能够相互沟通,以应对微环境的变化。细胞粘附、组织发育、细胞通讯、炎症、肿瘤转移和微生物感染等许多过程都需要细胞互作。

 

有的细胞互作是稳定的,比如特定组织内细胞连接的形成,它们参与了细胞间的通讯和组织。有的细胞互作是短暂的或暂时的,如免疫系统细胞之间的反应,白细胞与恶性细胞或组织炎症部位的相互作用。

 

Image

 

图1 – T细胞和APCs细胞互作示意图

免疫细胞突触

 

免疫细胞突触就是细胞互作的一种形式。以T细胞和APC为例,抗原特异性T细胞对抗原呈递细胞(APCs)的持续粘附和免疫突触的形成是T细胞受体(TCR)刺激和抗原特异性免疫反应所必需的。两者之间的相互作用涉及细胞骨架重组、黏附分子和信号分子在细胞间接触部位的募集(图1)。为了形成免疫突触,粘附分子之间必须发生结合,比如T细胞上的白细胞功能抗原-1(LFA-1)和APC上的细胞间粘附分子-1(ICAM-1)的结合,这些低亲和力的短暂相互作用有助于使对应的T细胞受体(TCR)和MHC足够接近并产生相互作用。有效免疫突触形成的一个重要方面是细胞膜丝状肌动蛋白(f-actin)重排成聚合物。这可以通过使用phalloidin试剂进行细胞内染色来测量(图2)。

 

Image

 

图2-免疫突触的结构

Image

 

Image

 

评估方法

 

长期以来,由于可用的技术有限,及缺乏用于原位功能检测的试剂,评估免疫突触的形成一直是免疫学界的一个挑战。传统的方法主要通过显微镜(包括荧光,共聚焦和扫描电子)直接可视化免疫突触,但存在许多局限性,比如只能观测到某些特定情况下形成的免疫突触,不能对较大量的相互作用细胞对进行量化,也不允许在不同测试条件之间进行可靠的统计学比较。

多参数成像流式细胞术(MIFC)通过将高速自动图像采集与定量图像分析相结合,以标准化和统计的方式,提供基于荧光强度和外观对细胞进行识别所需要的所有参数,可以对活的、离体的免疫细胞之间的相互作用进行定量、高通量分析。利用成像流式细胞术测量免疫突触,可以客观的测量大量的相互作用细胞对,并允许在同一细胞上并行的、实时的评估免疫突触的多个标记物。是一种评估免疫突触的精确而有统计意义的方法。(图3)

 

Image

 

图3-Cytek®Amnis®ImageStream®X Mk II

成像流式细胞仪

应用实例:树突状细胞(DC)和T细胞之间的免疫突触成像

 

利用Cytek®Amnis®ImageStream®X Mk II成像流式细胞仪,在低速设置下以60倍放大倍率采集10,000个细胞事件,T-DC细胞偶联的阴性对照和阳性对照分别如图4A-B所示(图4)。

 

Image

 

图4- T-DC细胞偶联的阴性对照和阳性对照

 

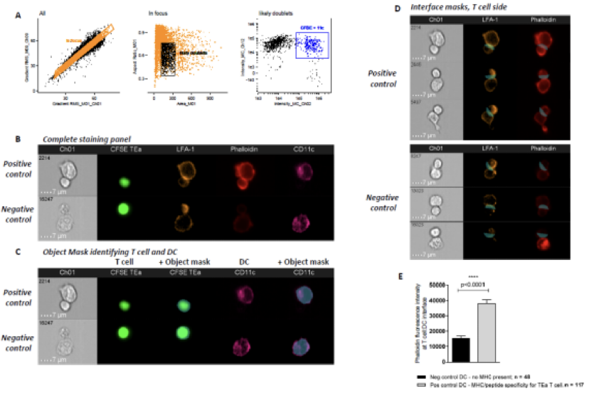
用于分析的设门策略如图5所示,首先根据“gradient RMS”特征选择聚焦的细胞,然后选择可能与doublets一致的宽高比。为了进一步完善,我们对CFSE和CD11c双阳性细胞进行了设门。使用这种策略,T-DC细胞偶联体被成功地识别(图5A)。选择高质量、聚焦在观察窗口内的T-DC偶联体进行最终设门,得到的全染色Pannel的阳性和阴性对照(图5B)。

采用Ideas软件6.1离线分析,为了测量免疫突触,研究了几种Mask策略,结果显示对该人群最有效的是Interface Mask工具(图5C)示。使用Interface Mask时,首先根据T细胞和DC的荧光使用单个object Mask进行鉴定(T细胞使用CFSE标记,DC使用CD11c APC-Cy7进行分选,因此成像流式细胞术分析时仍带有该抗体)。可以根据用户定义的细胞表面周围的像素数选择扩展或侵蚀Mask,在这个研究示例中,T细胞和DC识别Mask都使用了“Tight”Mask(图5C)。然后使用Interface Mask来识别相互接触的T细胞“Object”和DC “Object”中的像素,使用8个像素的扩展来捕获Interface Mask。所得到的Mask示例如图5D所示,用于阳性和阴性对照的双阳群体。

 

Image

 

图5- 识别T-DC细胞偶联体的设门策略

 

该技术可对相互作用的T细胞和DC进行量化,并测量T和DC作用界面上的表面LFA-1和/或细胞内因子(phalloidin)的强度。在这项研究中,研究者最感兴趣的是DC对T细胞的作用,因此采用了单边Mask技术,及通过在定义Mask时将T细胞定义为感兴趣的对象来实现的。免疫突触标记物的荧光强度可通过T细胞与DC交界面处phalloidin荧光强度的“特征值”来评估。要创建此特征,选择“Intensity”作为感兴趣的参数,并将如上所述的Interface Mask应用于感兴趣的图像/通道(在本例中为phalloidin/Ch11)。通过导出特征值(即T细胞与DC交界面的phalloidin强度值)绘制得到的强度数据如图5E所示。LFA-1的分析遵循了以往研究(Markey et al, Journal of Immunology, 2014)相同的过程。

Image

 

Image

 

结论

 

综上可见,成像流式细胞术不仅可精确识别两个不同细胞结合的偶联体,同时可以自定义两个细胞间的Interface Mask,通过统计Interface Mask下的信号强度精准判定细胞间突触与非突触作用,从而客观的统计突触群体比例。这些特征体现了成像流式的独特之处,也是常规显微成像和传统流式所无法媲美的。

参考文献:

Imaging the immunological synapse between dendritic cells and T cells. Kate A. Markey et al., Journal of Immunological Methods, August 2015. https://doi.org/10.1016/j.jim.2015.04.029

Cell Interaction Analysis by Imaging Flow Cytometry. Cristian Payés et al., Cell Interaction, October 2012. DOI: 10.5772/51147

Huppa, J. B., & Davis, M. M. (2003). T-cell-antigen recognition and the immunological synapse. Nature Reviews Immunology, 3(12), 973–983. doi:10.1038/nri1245

 

上一篇

全光谱流式新玩法,解密组织特异性巨噬细胞的代谢异质性

下一篇

自发荧光“变废为宝”,全光谱流式免标记揭秘寄生虫感染周期

更多资讯

我的询价