7 年
手机商铺
公司新闻/正文
563 人阅读发布时间:2024-09-15 21:37
亮点一览
嵌合抗原受体T(CAR T)细胞治疗在肿瘤免疫治疗策略中取得了突破性的成果,但是,CAR T细胞在体内难以长期存活也成为制约这一技术长足发展的瓶颈之一。CAR T细胞中记忆相关基因的表达对于其临床发挥持续性疗效起着至关重要的作用,来自费城儿童医院Evan W. Weber等人发表在Nature杂志的研究成果首次发现,转录因子FOXO1在人源CAR T细胞中扮演着促进记忆和抑制衰竭的调控者角色,进而助力CAR T细胞发挥抗肿瘤效应。这一发现为肿瘤免疫治疗另辟蹊径提供了重要的方向。

研究背景
癌症患者接受CAR T细胞输注治疗后,记忆T细胞基因的表达与细胞的长期存活和疾病的有效控制息息相关,目前对于调控CAR T细胞记忆性的转录因子尚不明朗。尽管有报道表明FOXO1能够促进小鼠的T细胞记忆性和持久性,但对于FOXO1在人源T细胞中的作用却是知之甚少。这项研究主要针对“转录因子FOXO1对于人源CAR T细胞记忆编程和抗肿瘤功能发挥着什么作用?”这一问题展开详细探讨。接下来主要对文章中全光谱流式相关的结果进行解读。
研究方法
体外实验(分析):CAR T细胞加入表染抗体于冰上孵育30 min,清洗细胞后,固定破膜,加入胞内抗体进行染色,使用Cytek® Aurora™全光谱分析型流式细胞仪 进行检测。体内实验(分析和分选):NSG小鼠接种肿瘤细胞,并输注CAR T细胞后,将脾脏和肿瘤处理成单细胞悬液,通过人CD45可去除磁珠正选试剂盒预富集CAR T细胞,染色抗体后,使用Cytek® Aurora™全光谱分析型流式细胞仪 进行检测。针对接种实体瘤的NSG小鼠,肿瘤浸润的CAR T细胞预富集之后,采用Cytek® Aurora™ CS全光谱分选型流式细胞仪 分选肿瘤浸润的CD3+ CAR T细胞,并对接下游单细胞测序。
结果赏析
研究人员将FOXO1小分子抑制剂(FOXO1i)与CD19.28ζ或CD19.BBζ CAR T 细胞系共孵育,FOXO1i 降低了CAR T细胞的扩增和活性,以及CD8+T细胞的比例(图1 b, c, d)。利用Cytek® Aurora™全光谱分析型流式细胞仪 对于FOXO1i 处理的CAR T 细胞表型进行检测,记忆相关指标(CD62L,IL-7Rα,TCF1)表达下降,短期效应或耗竭性T细胞指标表达上调(CD39,TIM-3,TOX),并呈现出FOXO1i 浓度依赖性(图1e)。

图1 – FOXO1i 抑制CAR T细胞记忆性
基于CRISPR–Cas9技术,对于CAR T细胞的FOXO1基因进行敲除(图2a, FOXO1KO,其中AAVS1为对照组)。FOXO1KO CAR T细胞呈现出CD8+细胞比例下降,记忆相关指标表达丰度下调,以及耗竭相关指标丰度增高(图2 b, c)。经过FOXO1i(图2g左图,体外实验)处理的CAR T细胞,表现出对Nalm6白血病细胞的杀伤能力减弱;FOXO1KO(图2g右图,体内实验) CAR T细胞亦然,显著性降低了对于NSG小鼠肿瘤的控制,呈现出更低的存活率。通过体内外实验结果阐明,FOXO1是CAR T细胞的记忆性调控因子,并且是其发挥抗肿瘤作用的重要“帮手”。

图2 – FOXO1KO 抑制CAR T细胞记忆性和抗肿瘤效应
FOXO1靶向调控TCF7基因(表达TCF1蛋白),在基因层面已有报道证明人和小鼠T细胞的记忆编程、干性和抗肿瘤活性与之相关。研究人员过表达FOXO1和TCF1(FOXO1OE和TCFOE),以验证是否在蛋白层面同样能够增强人源CAR T细胞功能。Nalm6白血病细胞体外反复刺激CAR T细胞之后,FOXO1OE增强了CD8+ CAR T细胞的增殖和记忆指标的表达,同时抑制了耗竭指标TOX的表达丰度;相反,TCFOE则上调了TOX的表达(图3 i, j)。NSG小鼠接种Nalm6白血病细胞后,FOXO1OE增强了CAR T细胞的增殖,提高了CAR T细胞对于肿瘤的控制水平。通过对小鼠进行二次接种Nalm6白血病细胞,发现FOXO1OE CAR T细胞再次扩增,并且小鼠存活率提高,而TCFOE CAR T细胞实验组则与对照组表现无异,证明了FOXO1OE赋予了CAR T细胞记忆性特征并提高了杀伤效力,TCFOE未能增强CAR T细胞的功能。另外,FOXO13A是限制基因表达在细胞核内的变异组,无法达到与FOXO1OE相当水平的促进效果(图3 a, b, c)。

图3 – FOXO1OE促进CAR T细胞记忆性指标表达与肿瘤杀伤能力
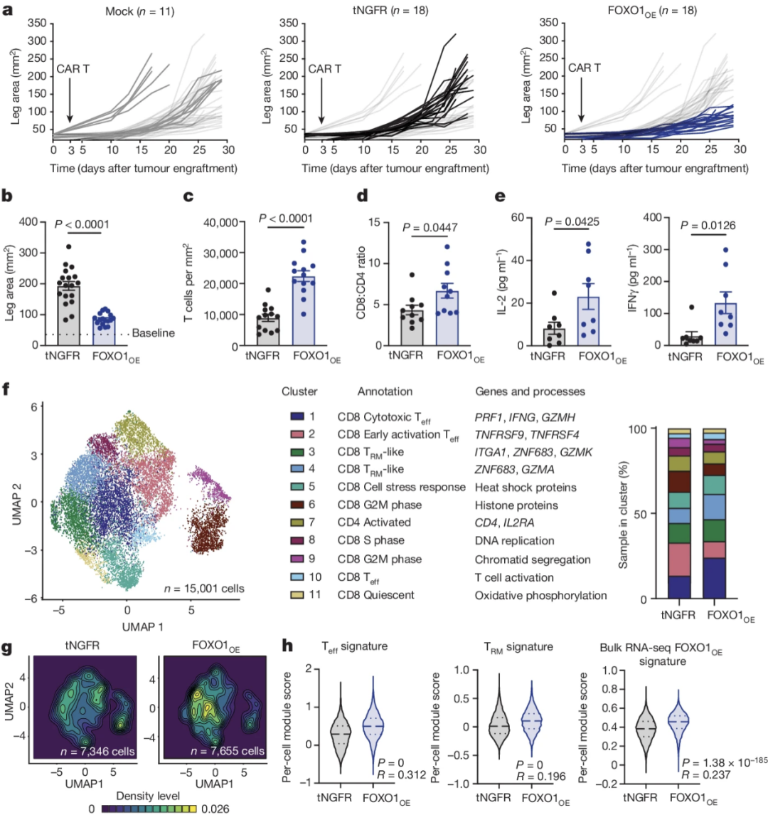
CAR T细胞治疗主要应用于血液系统恶性肿瘤,而实体瘤却是它的一大“劲敌”。研究人员进一步探索了FOXO1在CAR T细胞靶向实体瘤中的作用。令人惊喜的是,FOXO1OE CAR T输注到骨肉瘤小鼠体内,同样展现出持续性的抗肿瘤效应(图4 a-e)。利用Cytek® Aurora™ CS全光谱分选型流式细胞仪 分选纯化肿瘤浸润的FOXO1OE CAR T细胞,对接下游单细胞测序,呈现出T细胞杀伤、效应功能和组织驻留相关的转录组特征(图4 f-h)。

图4 – FOXO1OE促进CAR T细胞杀伤实体肿瘤
总结展望
研究人员第一次发现了FOXO1对于人源CAR T细胞记忆性和抗肿瘤活性的促进作用,对于血液病和实体瘤都展现出了显著性的肿瘤抑制效果。Cytek® Aurora™全光谱分析型流式细胞仪对于CAR T细胞表型进行了“高清”数据呈现。Cytek® Aurora™ CS全光谱分选型流式细胞仪同样搭载专利的全光谱分析(FSP™)技术,能够无缝衔接分析平台的方案,并且以相同精度呈现高分辨率的结果。通过Cytek® Aurora™ CS全光谱分选型流式细胞仪对肿瘤浸润的CAR T细胞进行分选,进而对接单细胞测序平台,从多个维度为CAR T细胞肿瘤免疫疗法带来了新的曙光,未来可期。
参考文献
Doan, A. E. et al. FOXO1 is a master regulator of memory programming in CAR T cells. Nature 629, 211-218, doi:10.1038/s41586-024-07300-8 (2024).