7 年
手机商铺
公司新闻/正文
658 人阅读发布时间:2024-09-15 21:41
亮点一览
呼吸系统感染性疾病常常来势汹汹,遇换季时更是易感高发,人体上呼吸道作为抵御感染的第一道防线,发挥着至关重要的免疫屏障作用。但至今为止,研究人员鲜少关注到其免疫记忆性的问题。外周血样本因其可及性高的优势,在感染性疾病研究中获得普及性应用,但是,外周血往往会丢失疾病病灶的重要信息。来自拉霍亚免疫学研究所的免疫学和病毒学权威专家Shane Crotty教授带领的团队,选择鼻咽拭子采样的方式,揭开上呼吸道免疫记忆细胞的神秘面纱,第一次为我们展现出上呼吸道前线作战部队的免疫记忆细胞亚群多样性,这一突破性成果发表在Nature杂志上。

研究方法
研究人员开展了大规模、长期随访的成人队列纵向研究,定期采集鼻咽拭子样本,设计了3个20+色高维流式分析方案,使用5激光Cytek® Aurora™ 全光谱分析型流式细胞仪进行检测;分别设计了T细胞和B细胞流式分选方案,使用5激光Cytek® Aurora™ CS全光谱分选型流式细胞仪进行抗原特异的免疫细胞分选,并对接单细胞测序平台,实现多维度数据可视化分析。
结果赏析
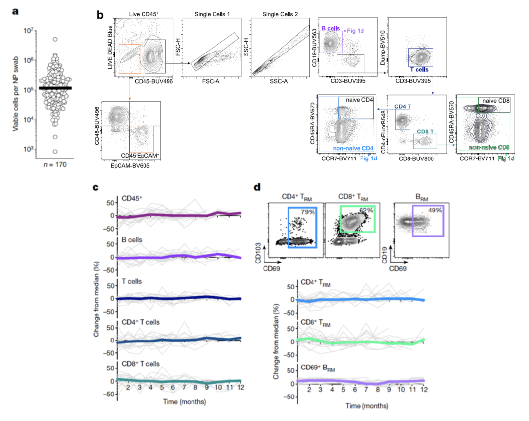
研究人员招募了一个大约30名健康成人的队列,每月进行鼻咽拭子采样,持续超过1年时间,使用Cytek® Aurora™ 全光谱分析型流式细胞仪采集数据,以评估鼻咽拭子取样用于研究人体上呼吸道免疫细胞群是否具备可行性。单次鼻咽拭子采样可以获取中位数值超过100,000个的活细胞(图1a),细胞量足够用于流式样本制备,样本中主要包括CD45+免疫细胞和CD45-EpCAM+上皮细胞(图1b)。上呼吸道免疫细胞亚群在持续一年的监测中比例维持稳定(图1c)。组织驻留记忆CD4+T细胞(CD4+ TRM,图1d蓝色门)、CD8+ TRM(图1d绿色门)、BRM(图1d紫色门)三群细胞在持续一年的监测中同样呈现出稳定的结果(图1d)。

全光谱流式分析方案1

图1 – 持续1年监测健康成人上呼吸道免疫细胞群
人体上呼吸道常见发生感染的部位是否存在病原体特异的免疫记忆呢?研究人员对12位接受过新冠疫苗接种的供者进行鼻咽拭子采样,其中有7位发生过新冠病毒突破性感染,以此检测鼻咽部位是否存在新冠病毒特异的CD4+和CD8+T细胞。首先需要获得病毒特异的TCR序列,研究人员使用抗原活化刺激外周血样本(AIM检测法),基于Cytek® Aurora™ CS全光谱分选型流式细胞仪分选抗原特异的CD4+和CD8+T细胞(图2),对接单细胞测序平台,获得新冠病毒特异的TCR参照序列。结合该参照序列以及公开数据库,与鼻咽拭子样本测序结果进行比对,7位发生突破性感染的供者的上呼吸道中均能检测到病毒特异的CD4+ T、CD8+ T、CD4+ TRM 和CD8+ TRM 细胞存在,而仅接受过新冠疫苗或者远程亚临床感染新冠的供者则只能检测到少量抗原特异的CD4+或CD8+ T细胞。

T细胞全光谱流式分选方案1

图2 - 全光谱流式分选抗原特异的CD4+和CD8+T细胞
有趣的是,在鼻咽拭子样本中检测到与生发中心B细胞(BGC)表型一致的B细胞亚群,表达指标CD19+CD20+CD38+,同时检测到表达CD4+CXCR5+PD-1hi的GC-TFH CD4+ T 细胞(图3f)。已有报道证明生发中心是形成免疫记忆的地方,为了准确获取生发中心淋巴细胞,研究人员结合内窥镜技术探索了采样位置,发现在腺样体(Adenoids,即鼻腔通道后部,图中NP表示)处拭子采样能够检测到BGC和GC-TFH细胞,而从下鼻甲中点(MT)的鼻腔上皮的拭子采样则未能检测到这两群细胞(图3e, f)。分别采集了38名成人供体的NP和MT处拭子样本,使用Cytek® Aurora™ 全光谱分析型流式细胞仪检测,二者免疫亚群比例截然不同(图3a-u)。腺样体是生发中心的所在地,能够作为非侵入性取样点来研究生发中心淋巴细胞免疫记忆性。研究人员招募了年龄跨度18-68岁的100多名健康成人供者开展纵向研究,发现BGC细胞数量随着年龄增长呈现下降趋势,GC-TFH细胞亦然,68岁的供者仍能检测到BGC细胞(图3v, w),说明腺样体组织伴随年龄增长而萎缩,但是,绝大多数健康成人具备功能性腺样体来完成生发中心反应。

全光谱流式分析方案2, 3

图3 – 对比NP和MT采样的细胞亚群差异
研究人员将有或没有近期新冠感染史的成年人纳入纵向研究,持续半年每月采集样本,以追踪上呼吸道B记忆细胞的功能性和持久性。Cytek® Aurora™ 全光谱分析型流式细胞仪检测结果显示,腺样体(NP)中的病毒核衣壳(N)、受体结合结构域(RBD)和刺突(S)特异性Bmem细胞能够持续存在半年以上,该细胞持续性表达IgA+(图4a-c)。针对近期有突破病毒感染的3名供者,使用Cytek® Aurora™ CS全光谱分选型流式细胞仪分选了病毒抗原特异的Bmem细胞,对接单细胞测序,细致描绘了B细胞亚群的表达谱(图4e)。

B细胞全光谱流式分选方案2

图4 – 病毒抗原特异B细胞分析与分选策略
总结展望
人体上呼吸道的免疫记忆性一直是一个未解之谜,研究人员开展了大规模样本的长期随访纵向研究,采用鼻咽拭子取样,结合3个全光谱流式分析方案、2个全光谱流式分选方案并对接单细胞测序平台,第一次全方位描绘了人体上呼吸道中免疫记忆淋巴细胞亚群的多样性。文章中实验策略能够拓展应用到其他的疾病研究中,为开发更有效的疫苗提供了多维度的思路。Cytek®全光谱流式分析分选双平台作为Cytek®生态系统中的重要一环,搭载专利的全光谱分析(FSP™)技术,能够呈现高度一致的数据分辨率,带来单细胞分辨率质的飞跃,深刻诠释了何谓 “看得全,分得准”。
参考文献
Ramirez, S. I. et al. Immunological memory diversity in the human upper airway. Nature, doi:10.1038/s41586-024-07748-8 (2024).