7 年
手机商铺
公司新闻/正文
222 人阅读发布时间:2024-12-17 10:35
亮点一览
造血干细胞(HSCs)作为造血系统的起点,具备长期自我更新能力和分化成各类成熟血细胞的潜能,HSCs移植被广泛应用于临床治疗策略中。不同发育阶段的HSCs的移植成功率存在差异,来自人胎肝中的HSCs相比于脐带血或骨髓来源的HSCs,展现出更高的移植潜能。筛选到与移植潜能相关的功能性靶标,对于临床诊疗具有重要的价值。来自波士顿大学医学院的团队首次基于全光谱流式细胞仪,深入剖析了人胎肝组织中HSCs的表型,为追溯造血系统的发育建立了系统模型,也为再生医学希望之光——干细胞疗法提供了理论基础。

方案设计
全光谱流式方案全面囊括了经典的和近期报道的指标,对应的抗体克隆号筛选基于领域内的共识和之前经过验证的数据。造血干细胞和多能祖细胞(MPPs)上表达指标所搭配的荧光素,选择了荧光溢漏扩散尽量小的组合,原因在于这些指标共表达情况大多数未知以及表达丰度差异较大。

人造血干细胞22色全光谱流式方案1
传统流式细胞仪由于多色性能受限,HSC方案设计时经常需要使用谱系排除的指标组合,并且配色时共用相同或相似的荧光素来作为“dump”通道。这样有可能会在数据分析时圈走表达上述指标的部分HSC/MPPs。全光谱流式细胞仪问世,大大突破了多色实验的瓶颈,让一管同时检测更多指标成为可能。这篇文章采用5激光Cytek® Aurora™全光谱分析型流式细胞仪,22色的方案深入表征了人胎肝中HSCs的免疫表型,超多色的兼容性保证了方案设计时无需设置“dump”通道,每个指标都能匹配对应的荧光素。这个方案中的指标能够广泛适用于评估其他组织以及不同发育时间点的HSCs。

HSC和PBMC的指标表达谱列表
结果赏析
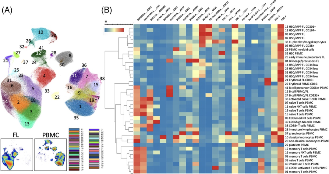
采用22色全光谱流式方案,分别对经过CD34+磁珠富集的人胎肝细胞和PBMCs进行染色,基于5激光的Cytek® Aurora™全光谱分析型流式细胞仪获取样本,OMIQ云端平台进行数据分析。UMAP降维可视化结果呈现出HSCs和PBMC叠加的表型图谱,以及细胞上各指标的表达丰度差异。已有报道阐明,CD133表达于HSCs,GPI-80特异性表达在人胎肝中具备自我更新能力的HSCs,CD201标记了胎肝中移植潜能最高的一类HSCs。这个22色方案也被应用于该团队发表的另一篇文章中2,平行对比两篇文章中二维散点图的结果,尽管细胞比例存在供体差异,但样本间的指标表达定性结果相似,证明了这一全光谱方案具有很好的数据重现性。

人胎肝中HSC/MPP细胞免疫表型UMAP结果
使用Phenograph聚类分析将UMAP结果细分为39个亚群,清晰地对比出人胎肝细胞和PBMCs中免疫表型分布截然不同。在该团队发表的另一篇文章中2,基于人胎肝细胞系统性描绘了转录组水平的图谱,与本文的全光谱流式表征的蛋白水平的结果互为补充,多维度系统性表征了人的造血干细胞的表达谱。

人胎肝中HSC/MPP细胞Phenograph聚类可视化结果
总结展望
这篇文章汇集HSC/MPP细胞的经典和新报道的免疫指标于一管22色全光谱流式方案中,纵向深入地描绘了人胎肝细胞中HSC/MPP的免疫表型图谱,同时,可以延伸应用于表征不同组织和发育阶段的HSCs,为造血干细胞的临床诊疗提供了强有力的参考。方案还有充分的拓展空间,可作为骨架方案继续增加更多新发现的HSC/MPP指标以及非经典的HSC指标,进而描绘出HSC更清晰的视野与更具全局性的轮廓。
在之前的推文中,我们分享了基于4激光的Cytek® Aurora™全光谱分析型流式细胞仪建立的迄今为止最全面的14色小鼠造血系统的深度分析方案,欢迎点击阅读:从干细胞到早期祖细胞:光谱流式对小鼠造血系统的深度分析。
参考文献
1Vanuytsel, K., Yeung, A. K., Dowrey, T. W., Murphy, G. J. & Belkina, A. C. CPHEN-013: Comprehensive phenotyping of hematopoietic stem and progenitor cells in the human fetal liver. Cytometry. Part A : the journal of the International Society for Analytical Cytology 101, 903-908, doi:10.1002/cyto.a.24540 (2022).
2Vanuytsel, K. et al. Multi-modal profiling of human fetal liver hematopoietic stem cells reveals the molecular signature of engraftment. Nat Commun 13, 1103, doi:10.1038/s41467-022-28616-x (2022).
关于Cytek
About Cytek /
Cytek Biosciences, Inc.(Nasdaq: CTKB)作为一家全球技术先的生命科学技术公司,通过其受专利保护的全光谱分析(Full Spectrum Profiling™,FSP™)技术,提供高分辨率、高参数和高灵敏度的新一代细胞分析工具。Cytek的创新技术通过检测荧光信号的完整光谱信息,以实现更高水平更高灵敏度的多参数检测。Cytek的FSP™平台包括其核心仪器 ——Aurora™和Northern Lights™分析系统、Aurora™ CS分选系统,Amnis®和Guava®品牌下的流式细胞仪和成像产品,Cytek Orion™全自动试剂预混系统,以及试剂、软件和服务,为客户提供全面和完整的解决方案。Cytek总部位于美国加利福尼亚州Fremont,在全球设有分部和分销渠道。更多的相关信息,请登录Cytek的官方网站:www.cytekbio.com和www.cytekbio.com.cn。
注:Cytek的产品仅供科研使用,不可用于临床诊断(Cytek® Northern Lights-CLC系统,DxP Athena®系统以及部分试剂除外)。
Cytek, SpectroPanel, Tonbo Biosciences, cFluor, SpectroFlo, ESP, Full Spectrum Profiling, FSP, DxP Athena, Cytek Aurora, Northern Lights, Cytek Orion, Amnis, Guava 和 ImageStream 是Cytek Biosciences, Inc.的商标。
Cytek Biosciences专利包括但不限于:US10739245B2,US11169076B2,US10788411B2,US7320775B2,US7410809B2,US8005314,US8150136,US8817115,US9528989