7 年
手机商铺
公司新闻/正文
514 人阅读发布时间:2025-03-17 15:58
背景回顾
流式细胞术与免疫学的发展一直是相辅相成的关系,从早期助力免疫细胞的简单分群,到如今实现在单细胞水平同时解析免疫细胞亚群分型、分化、代谢、应答功能机制等。全光谱流式细胞术的问世,让研究人员对免疫微环境的认知从雾里看花逐渐蜕变为清晰入微的细节洞察,前沿免疫学研究如虎添翼,层层壁垒不断被攻克,重量级成果持续产出。清华大学祁海教授团队一直致力于突破免疫学探索的边界,在免疫学领域顶/级杂志相继发表了许多引人瞩目的科研成果,在这些惊艳的发现或研究成果中,也不乏来自于全光谱流式技术的贡献。接下来,以3篇祁海教授团队利用全光谱流式技术围绕B细胞开展研究的高分文章为例,我们一起了解下全光谱流式技术是如何助力于前沿免疫学研究进展的。

图1 – 祁海教授团队利用全光谱流式技术研究成果举例1-4
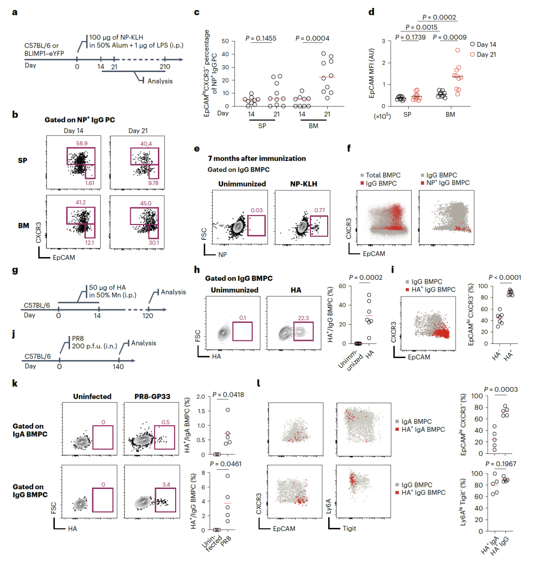
揭开长寿浆细胞的神秘面纱(IF:27.7)
机体受外源抗原免疫或病毒感染后产生长效免疫应答,这一过程与长寿浆细胞(LLPCs)息息相关。长寿浆细胞主要存在骨髓中,由于数量很少,目前研究人员对其细胞表型知之甚少。本研究联合了全光谱流式与单细胞转录组测序平台,发现IgG和IgM LLPCs具有EpCAMʰⁱCXCR3-表型,IgA LLPCs具有Ly6AʰⁱTigit-表型,其中IgG与一部分IgA LLPCs可被外源抗原免疫或病毒感染诱导,经历生发中心内的亲和力成熟过程;而EpCAMʰⁱCXCR3- IgM LLPCs的生成并不依赖于生发中心反应,具备识别来自自身与肠道菌群抗原的固有免疫细胞的特征。研究人员采用Cytek® Aurora™全光谱分析型流式细胞仪检测经过外源抗原免疫或病毒感染小鼠的脾脏或骨髓细胞,尽管LLPCs细胞含量低,依旧逃不过Cytek Aurora全光谱分析型流式细胞仪的 “火眼金睛”,以卓越的灵敏度和分辨率成功区分出异质性的LLPCs,这项研究为深入剖析长效抗体免疫反应机制提供了重要的理论基础。

图2 – 外源抗原免疫或病毒感染的小鼠模型中LLPCs表型检测
BLIMP1-BACH2的平衡决定着记忆B细胞的命运(IF:27.7)
当受到抗原再次激活时,记忆B细胞(MBCs)分化为浆细胞(PCs)还是生发中心(GCs),与转录因子BLIMP1-BACH2的相对表达水平有着密不可分的关系。BLIMP1丰度升高时,记忆B细胞更易于分化为浆细胞;BACH2丰度升高时,记忆B细胞则更容易分化为生发中心,改变BLIMP1-BACH2的平衡可以决定记忆B细胞究竟何去何从。研究人员基于Cytek Aurora全光谱分析型流式细胞仪将B细胞区分为PCs (B220loCD13+),GCs (B220+CD138-FAS+GL7+CD38-),抗原特异的MBCs (B220+CD138-GL7-IgD-CD38+ NIP-binding),naive B 细胞 (B220+CD138-GL7-IgD+),对于极低比例的细胞也能“高清”识别,还同时检测了荧光蛋白EYFP与RFP的表达,全光谱流式方案展现了高度的兼容性和极大的可扩展性。

图3 – B细胞亚群的流式门控策略
B细胞的免疫记忆受转录因子ZFP318调控(IF:25.5)
记忆B细胞(MBCs)在疫苗接种后产生的体液免疫反应中扮演着至关重要的角色,当机体受到外源抗原再次刺激时,记忆B细胞是否能够高效应答,对于评估机体的长效免疫反应起着决定性作用。本研究首次发现转录因子ZFP318通过介导线粒体基因的表达,对MBCs保持再次应答能力起着关键性的调控作用,这一发现也为改善疫苗设计提供了全新的思路。研究人员使用Cytek Aurora全光谱分析型流式细胞仪对于B细胞进行精细化分群,采用线粒体指示剂MitoSpy™ NIR DiIC1染色MBCs,发现ZFP318缺失会引起线粒体膜电位下降,再次遇到抗原时MBCs会由于无法抵抗氧化应激而死亡,表现为caspase 3活化程度增加,进而阻碍了MBCs再次应答的功能性。Cytek Aurora全光谱分析型流式细胞仪能够轻松兼容精细免疫分型实验,以及细胞功能性检测如线粒体膜电位、细胞凋亡、细胞增殖、细胞周期、细胞活性评估等实验。

图4 – 发现保护B细胞免疫记忆的关键因子ZFP318
总结展望
Cytek Aurora全光谱分析型流式细胞仪 问世于2017年,其独一/无二的革新光路设计为各种应用提供了前所/未有的灵活性,具备为简单到复杂的实验提供高质量数据结果的卓越性能。正如其名,‘Aurora’犹如五彩斑斓的极光,照亮了科研探索的漫漫征途,不断为科研人员带来突破性的惊喜与收获。而今,它已在各领域应用中全面开花,以更高维度的视野让科研探索释放出无限的可能性,成为全光谱流式细胞仪中当之无愧的“顶流”。
参考文献
1Liu, X., Yao, J., Zhao, Y., Wang, J. & Qi, H. Heterogeneous plasma cells and long-lived subsets in response to immunization, autoantigen and microbiota. Nature immunology 23, 1564-1576, doi:10.1038/s41590-022-01345-5 (2022).
2Shao, W., Wang, Y., Fang, Q., Shi, W. & Qi, H. Epigenetic recording of stimulation history reveals BLIMP1-BACH2 balance in determining memory B cell fate upon recall challenge. Nature immunology 25, 1432-1444, doi:10.1038/s41590-024-01900-2 (2024).
3Wang, Y. et al. High recallability of memory B cells requires ZFP318-dependent transcriptional regulation of mitochondrial function. Immunity 57, doi:10.1016/j.immuni.2024.05.022 (2024).
4Liu, X., Zhao, Y. & Qi, H. T-independent antigen induces humoral memory through germinal centers. The Journal of experimental medicine 219, doi:10.1084/jem.20210527 (2022).