Cytek Biosciences品牌商

6

手机商铺

qrcode
商家活跃:
产品热度:
  • NaN
  • 0
  • 1
  • 2
  • 1
品牌商

Cytek Biosciences

入驻年限:6

  • 联系人:

    Winnie

  • 所在地区:

    上海 浦东新区

  • 业务范围:

    试剂、实验室仪器 / 设备、医疗器械、体外诊断

  • 经营模式:

    生产厂商

在线沟通

公司新闻/正文

BCMA靶向CAR-T治疗RRMM失败,深度T细胞表型分析或可揭示原因

763 人阅读发布时间:2023-05-08 16:12

细胞/免疫疗法正在成为治疗复发/难治性多发性骨髓瘤(Relapsed, Refractory Multiple Myeloma, RRMM) 的重要治疗方式。基于双特异性抗体的 T 细胞和嵌合抗原受体 T 细胞 (Chimeric Antigen Receptor, CAR-T)均有可能在 RRMM 的治疗中发挥变革作用。两种靶向 B 细胞成熟抗原 (B-cell Maturation Antigen, BCMA) 的 CAR-T(图1),Abecma(idecabtagene vicleucel,Ide-cel)和 CARVYKTI(ciltacabtagene autoleucel,Cilta-cel)与四种或更多的前线疗法,已被批准用于治疗RRMM,包括蛋白酶体抑制剂、免疫调节剂和抗 CD38 单克隆抗体。然而,CAR-T治疗后的复发也经常被观察到,但耐药的原因尚未被很好的明确。在诸多潜在的耐药机制中,T细胞内在因素可能是治疗失败的重要原因。

 

BCMA靶向CAR-T治疗RRMM失败,深度T细胞表型分析或可揭示原因

图1-靶向BCMA CAR-T治疗RRMM示意图

 

来自美国威斯康星大学的研究团队,用全光谱流式细胞术,深度分析并比较了多发性骨髓瘤不同进展阶段(包括抗BCMA CAR-T治疗后复发病例)骨髓样本中的T细胞表型,希望借此找出CAR-T治疗RRMM治疗失败的原因。

 

 

研究方法

 

研究样本包括25例骨髓样本和5例来自健康捐赠者的PBMC,骨髓样本分别来自5名健康捐赠者、1名MGUS、2名SMM、7名NDMM、7名ASCT后、4名RRMM和4名CAR-T治疗后复发的患者。检测方法包括全光谱流式细胞术、Taqman qPCR和 ELISA。其中究团队利用全光谱流式细胞术,创建了一个36色T细胞方案,方案包括死/活标记物、谱系标记、分化标记、激活标记、调节性T细胞标记和免疫检查点抑制标记等,用于深度分析T细胞表型

 

 

主要研究结论

 

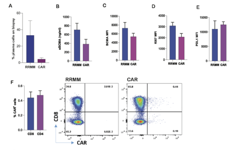
比较RRMM和抗BCMA CAR-T治疗后复发的肿瘤细胞表型发现,两组间的活检浆细胞百分比、BCMA的表达、血浆中可溶性BCMA的表达、Ki67及PDL1的表达等均无明显差异(图2, A-E)。研究者发现,尽管BCMA抗原持续存在,但CAR-T细胞却缺乏抗BCMA持续性(图1F),表达抗BCMA CAR的CD4和CD8 T细胞不足0.5%。TaqMan载体拷贝数测定进一步证实了这一发现。

 

BCMA靶向CAR-T治疗RRMM失败,深度T细胞表型分析或可揭示原因

图2-抗BCMA CAR-T细胞数量减少,但不伴有肿瘤细胞BCMA抗原表达的改变

 

为了确定MM进展过程中T细胞表型的变化,利用谱流式细胞术,研究者比较了来自健康供体PBMC和来自健康供体、MGUS、SMM、NDMM、ASCT、RRMM和抗BCMA CAR-T治疗后复发患者的BMNC中的CD3 T细胞表型,发现RRMM和抗BCMA CAR-T治疗复发病例中存在一些独特的CD3 T细胞亚群(图3)。这些T细胞亚群均表达多种免疫抑制标记和和衰老标记,如图3 UMAP图所示,CD3 T细胞亚群6 (CD4++2B4++KLRG1++TIGIT++),7 (CD8++KLRG1++2B4++Ki67+TIGIT++PD1++) 和8 (CD3++CD8-CD4-KLRG1++2B4++Ki67+TIGIT++PD1++) 在ASCT后仅作为少数群体存在,但在RRMM和抗BCMA CAR-T治疗复发病例中,这些细胞群却显著增加。

 

BCMA靶向CAR-T治疗RRMM失败,深度T细胞表型分析或可揭示原因

图3-光谱流式分析显示RRMM和抗BCMA CAR-T复发病例中T细胞构成存在缺陷

 

CD8 T细胞聚类分析发现,健康供体PBMC和 BMNC样本能被明显区分。外周血PBMC CD8 T细胞中TCF7、KLRG1、T-bet和CD25的表达高于BMNC CD8 T细胞和衰竭标志物(图4A)。各组间T细胞增殖(Ki67)差异无统计学意义(图4B)。与健康供体PBMC相比, RRMM病例中CD8 T细胞激活标志物CD69的表达显著升高(图4C),引导T细胞归位到促炎位点的转录因子T-bet出现上调(图4D)。与健康的供体骨髓样本相比,ASCT、RRMM和抗BCMA CAR-T治疗复发病例中CD8 T细胞上的KLRG1表达更高(图4E)。在抗BCMA CAR-T治疗复发病例中,CD8 T细胞上的TIGIT表达高于来自于健康供体和NDMM的骨髓样本(图4F)。与健康供体PBMC和NDMM相比,RRMM中CD8 T细胞上的PD1表达更高(图4G)。

 

BCMA靶向CAR-T治疗RRMM失败,深度T细胞表型分析或可揭示原因

图4-CD8T细胞上的PD1+TIGIT+KLRG1+T-bet+表达可能导致RRMM和抗BCMA CAR-T治疗复发病例中的T细胞功能障碍

 

与健康供体PBMC和MGUS、SMM及NDMM的 BMNC相比,ASCT、RRMM和抗BCMA CAR-T治疗后的CD4 T细胞表型明显不同(图5A)。各组间Ki67及T-bet表差异达无统计学意义(图5B, D)。在抗BCMA CAR-T治疗复发病例中,KLRG1在CD4 T细胞上的表达高于健康供体骨髓样本和NDMM病例(图5E),CD4 T细胞上的TIGIT的表达高于健康的供体骨髓样本(图5F)。与健康供体PBMC样本和NDMM病例相比,RRMM病例中CD8 T细胞上的PD1表达更高(图5G)。

 

BCMA靶向CAR-T治疗RRMM失败,深度T细胞表型分析或可揭示原因

图5- CD4 T细胞上的PD1+TIGIT+KLRG1+表达可能导致RRMM和抗BCMA CAR-T治疗复发患者的T细胞功能障碍

 

文章的以上主要研究结论均来自于Cytek®全光谱流式细胞术。

   

 

讨 论

 

从上述结果可见,在RRMM以及BCMA CAR-T治疗复发病例的T细胞中,出现了与健康供体和早期MM完全不同表型的T细胞亚群。深入免疫分型发现,RRMM和CAR-T复发病例中的T细胞亚群表达了多种共抑制标志物,包括PD1,TIGIT,2B4和KLRG1等。而这些标志物的表达,可能引起T细胞功能障碍,从而导致CAR-T治疗失败和骨髓瘤的复发。

这些研究结论提示,在多发性骨髓瘤的早期阶段进行CAR-T治疗可能会让患者更加获益,因为早期MM的T细胞表型或有利于更好的治疗结果。另一方面,RRMM和CAR-T治疗复发病例的T细胞表型缺乏差异也提出了一个新的问题,即所有RRMM病例可能都不能从CAR-T治疗中获益,当然这还需要进一步的研究与探索。

 

编者注:我们在之前的一篇文章” CAR-T细胞产品的免疫表型影响临床疗效,EGFRvIII 特异性 CAR-T细胞的PD-1表达可预测复发性脑胶质瘤的治疗效果”中解读了PD1 表达与抗 EGFRvIII 特异性CAR-T 疗效之间的联系,该篇研究支持PD1表达与更长PFS有关,这些不同的研究结果是否因为不同CAR-T产品而异,或是因不同肿瘤类型而异,也将是有待科学家们进一步探索的有意思的话题。

 

- 文中部分缩写 -

 

RRMM

复发/难治性多发性骨髓瘤

Relapsed, Refractory Multiple Myeloma

 

CAR-T

嵌合抗原受体 T 细胞

Chimeric Antigen Receptor

 

BCMA

B 细胞成熟抗原 

B-cell Maturation Antigen

   

BMNC

骨髓单个核细胞

Bone Marrow Mononuclear Cells

   

MGUS

意义不明的单克隆丙种球蛋白血症

Monoclonal Gammopathy

of Underdetermined Significance

   

SMM

冒烟型骨髓瘤

Smoldering myeloma

   

NDMM

新诊断的多发性骨髓瘤

Newly Diagnosed Multiple Myeloma

   

ASCT

自体造血干细胞移植

Autologous Stem Cell Transplant

 

 

参考文献:

1. Mishra, Ameet, et al. "PD1+ TIGIT+ 2B4+ KLRG1+ cells might underlie T-cell dysfunction in patients treated with BCMA-directed CAR-T therapy." (2023).

2. Guo R, Lu W, Zhang Y, Cao X, Jin X and Zhao M (2022) Targeting BCMA to Treat Multiple Myeloma: Updates From the 2021 ASH Annual Meeting. Front. Immunol. 13:839097. doi: 10.3389/fimmu.2022.839097

上一篇

Nature子刊 | 25色全光谱流式方案绘制妊娠中期胎儿肠道免疫系统发育图谱

下一篇

Big Panel Theory系列之—23色光谱流式方案全面解析胎盘MSC异质性

更多资讯

我的询价