7 年
手机商铺
公司新闻/正文
612 人阅读发布时间:2023-05-08 16:21
人体最大的免疫器官—肠道—中含有大量的免疫细胞,控制着人体对微生物群和食物抗原的局部反应,从而维持体内稳态。然而受到样本稀有等因素的限制,人们对胎儿阶段肠道免疫系统的时空发育知之甚少,相比于传统表征方法,新一代高维流式、成像等技术将为这类稀有样本的表征带来更全面的生物学信息。近期,荷兰莱顿大学医学中心Koning等人在Nature Communications期刊发表研究论文,结合全光谱流式细胞术、成像质谱流式(IMC)、单细胞测序等技术对14-22周孕龄的人类胎儿肠道样本展开纵向分析,全面揭示了妊娠中期肠道发育的免疫图谱。该工作中,Cytek® Aurora全光谱流式细胞仪高维分析方案(共3组,分别为16-25色)贯穿研究始终,下文将对研究工作中全光谱流式精彩数据进行介绍。
图1. 胎儿肠道免疫系统表现出丰富的表型异质性,所有鉴定细胞亚群均包含Ki-67阳性群体
全光谱流式纵向分析胎儿肠道免疫图谱
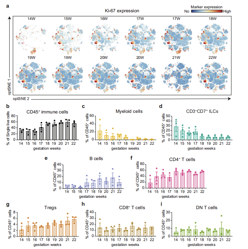
为探究人类胎儿肠道免疫系统的组成与异质性,研究人员首先开发了Cytek®全光谱流式25色分析方案(图5,Panel 1)用于胎儿肠道样本单细胞悬液分析,并通过optSNE降维展示。7种主要免疫细胞亚群由谱系标志物的表达鉴定,细分标志物的差异表达展现出胎儿肠道免疫细胞群体的丰富异质性(图1)。在所有鉴定的细胞亚群中,研究人员均观察到Ki-67+细胞群体,这一结果与免疫亚群定向分化细胞的持续增殖相符。
在对14-22周胎儿肠道样本的纵向分析中,研究人员发现固有免疫相比于适应性免疫细胞亚群更早出现:在第14周,ILC、B细胞和髓系细胞在胎儿肠道中已大量存在,从第15周开始,T细胞和B细胞在免疫系统中占主导地位。此外,Ki-67+细胞群体存在稳定存在于妊娠中期的所有免疫细胞类群。胎儿与儿童、成人肠道样本免疫图谱对比结果显示,除高丰度的Ki-67+细胞群体外,胎儿样本中CD4+T、ILC细胞丰度远高于儿童与成人,而CD8+T细胞丰度低于后者。
图2. 胎儿肠道样本全光谱流式纵向分析
胎儿肠道免疫细胞亚群增殖潜力的体外验证
随后,研究人员通过IMC发现大量的胎儿肠道免疫细胞表达CD127/IL-7Rα,并利用RNAscope观测到胎儿肠道的上皮和固有层中存在IL-7转录本,因而推测局部IL-7的产生与肠道免疫细胞的增殖相关。
为证实此推测,研究人员开展了胎儿肠道细胞的体外培养实验,以成人PBMC样本作为对照,分析IL-7的存在对肠道免疫细胞增殖的影响。不同细胞类群(包括ILCs、DN T细胞、CD8+ T、CD4+ T细胞及其亚群)的增殖情况由包含CellTrace™ Violet的16色全光谱流式细胞增殖分析方案进行评估(图5,Panel 2)。结果显示,在没有IL-7的情况下,方案所关注的细胞亚群均发生增殖,并伴有Ki-67的表达,IL-7的加入提高了增殖的强度。相比之下,PBMC样本未观测到显著的细胞增殖。对于T细胞群体,考虑到其对IL-7的敏感性,研究人员认为该群体为新近胸腺迁出细胞(RTE),并推测在妊辰中期分化的免疫细胞到达肠道接受增殖信号而扩增,从而满足肠道在该时期的快速生长需求。
图3. 16色全光谱流式方案评估胎儿肠道细胞体外增殖能力
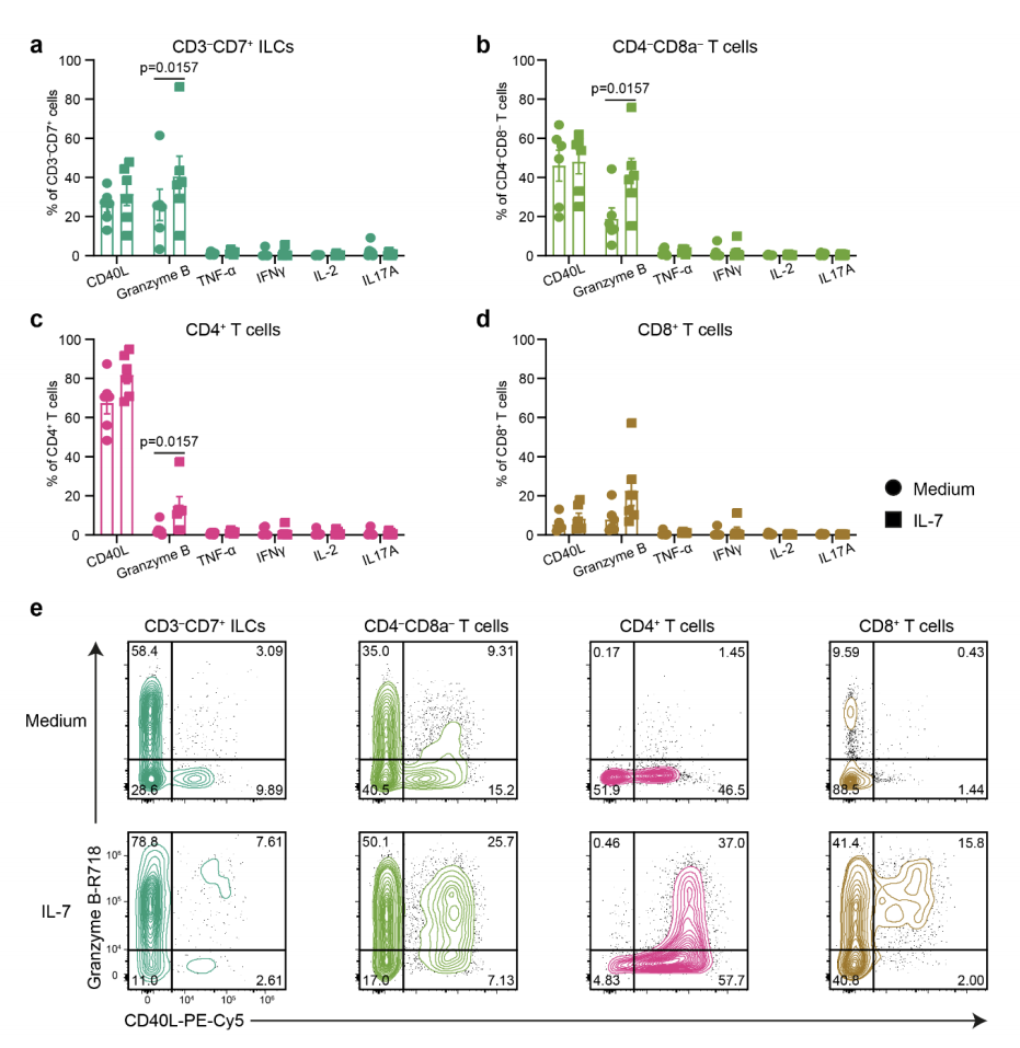
胎儿肠道免疫细胞功能特征分析
为了确定体外培养胎儿肠道免疫细胞的功能特征,研究人员在16色细胞增殖分析方案扩展至25色(图5,Panel 3),并重点查看了CD40L、颗粒酶B、TNF-α、IFNγ、IL-2和IL-17A的表达。培养48小时后,无论IL-7加入与否,均观察到高比例的ILC、DN T细胞和CD4+T细胞表达CD40L,而CD8+T细胞中CD40L阳性细胞比例较低;ILC、DN T细胞和CD8+T细胞中检测到颗粒酶B;所有细胞群的细胞内TNF-α、IFNγ、IL-2和IL-17A水平均较低。在IL-7存在的情况下,ILC、DN T细胞和CD4+T细胞中CD40L的表达量显著增加,且能检测到更高频率的CD40L+ 颗粒酶B+ ILC和T细胞。
图4. 胎儿肠道免疫细胞的功能分析


图5. Cytek® Aurora全光谱流式高维分析方案抗体选择列表
总结
综上所述,该工作中研究人员使用多种多组学分析技术相结合,全面分析了妊娠中期胎儿肠道免疫系统的发育情况。三组Cytek® Aurora全光谱流式高维分析方案在肠道免疫细胞群体异质性、体外增殖与功能分析中发挥重要作用。值得一提的是,文中25色细胞功能分析完全在16色细胞增殖方案基础上搭建,即便增改共11种标志物也无需重建方案,充分体现出Cytek® Aurora全光谱流式细胞仪在染料选择、方案拓展的灵活性。更多实验详情,欢迎阅读文章原文。
参考文献
Guo N, Li N, Jia L, et al. Immune subset-committed proliferating cells populate the human foetal intestine throughout the second trimester of gestation[J]. Nature Communications, 2023, 14(1): 1318.