Cytek Biosciences品牌商

6

手机商铺

qrcode
商家活跃:
产品热度:
  • NaN
  • 0
  • 1
  • 2
  • 1
品牌商

Cytek Biosciences

入驻年限:6

  • 联系人:

    Winnie

  • 所在地区:

    上海 浦东新区

  • 业务范围:

    试剂、实验室仪器 / 设备、医疗器械、体外诊断

  • 经营模式:

    生产厂商

在线沟通

公司新闻/正文

应用实例--利用经典3激光24色精细免疫分型方案评估NSCLC中免疫检查点抑制剂的治疗效果

847 人阅读发布时间:2023-11-10 09:58

在Cytek早期经典的多色方案中,除了已发表文章的5激光40色,另一个比较著名的就是3激光24色精细免疫分型方案。该方案可在三激光或以上配置的Cytek®全光谱流式系统上使用,全面分析T淋巴细胞及功能亚群,以及Treg细胞,B细胞,NK/NKT细胞,单核细胞,粒细胞等。由于经过Cytek研发团队的悉心优化和验证,方案可谓拿来即用,已被许多研究机构、生物或医药企业采用。近期,来自美国加州大学的研究团队就发表了他们利用此方案在免疫治疗监测中的研究成果

 

应用实例--利用经典3激光24色精细免疫分型方案评估NSCLC中免疫检查点抑制剂的治疗效果


研 究 背 景

 

利用免疫检查点抑制剂(Immune checkpoint inhibitors, ICIs)如PD-1, PD-L1和CTLA-4等治疗肿瘤,已在多种肿瘤类型中被证实为最有效和最持久的免疫疗法,可以增加对肿瘤的控制并延长患者的寿命。对于没有EGFR或ALK突变的非小细胞肺癌(NSCLC)患者,ICI已成为基本的免疫治疗方式,但仅一部分患者受益,这就强调了对患者选择的预测性生物标志物的需求。而ICI治疗唯/一经过验证的生物标志物来自肿瘤组织:PD-L1蛋白表达或肿瘤突变负荷(TMB),考虑到受肿瘤组织可用性的局限,外周血流式细胞术被认为是一种无创的免疫监测方法。

 

全光谱流式细胞术允许使用更少的血液样本对更多的标记物进行更全面的分析,以识别潜在的血液免疫生物标志物,并监测NSCLC患者的ICI治疗效果。这篇研究就是利用全光谱流式3激光24色免疫分型方案(图1)展开了相关探索。

 

应用实例--利用经典3激光24色精细免疫分型方案评估NSCLC中免疫检查点抑制剂的治疗效果

图1-Cytek® 3激光24色免疫分型方案


研 究 方 法

 

研究共纳入14例NSCLC患者和4例健康供者(图2),并收集患者ICI治疗前后的PBMC样本,其中治疗后样本包括疾病进展不同时间点所采集的样本。使用全光谱流式细胞术3激光24色方案,仅需用1*106细胞,即可同时分析和监测24种免疫细胞标记物。所有样本在Cytek®Aurora全光谱流式细胞仪上进行数据采集,并使用SpectroFlo™软件进行分析

 

应用实例--利用经典3激光24色精细免疫分型方案评估NSCLC中免疫检查点抑制剂的治疗效果

图2- 研究的患者选择流程图


研 究 结 果

 

1. NSCLC患者的免疫细胞基线水平

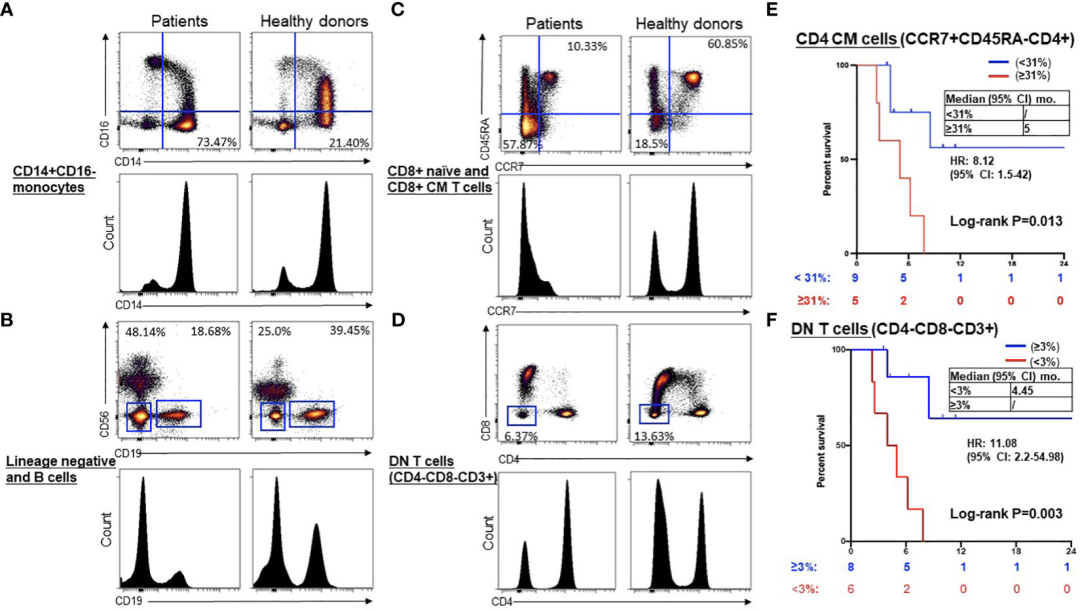
在基线时,相较于健康对照,NSCLC患者样本中的CD8+幼稚T细胞、双阴性(DN)CD3+CD4-CD8-T细胞和B细胞比例明显较低,而CD14+CD16-单核细胞、CD8+CM细胞和谱系阴性细胞比例较高(图3A-D)。在这些免疫细胞亚型中,基线CD4+CM(CCR7+CD45RA-CD4 +)T细胞比例<31%的患者相较于该细胞比例≥31%的患者,表现出更长的中位PFS(NR vs. 5 months)(图3E)。此外,基线双阴性 (DN)(CD4-CD8-CD3+) T 细胞比例 ≥3% 的患者与 DN 比例 <3% 的患者相比,PFS 显著改善(NR vs. 4.45 months)(图 3F)。(图3)

 

应用实例--利用经典3激光24色精细免疫分型方案评估NSCLC中免疫检查点抑制剂的治疗效果

图3- NSCLC患者的基线免疫细胞水平

 

 

2. ICI治疗对免疫细胞的影响

为了评估ICI治疗对免疫细胞的影响,研究者分析了ICI治疗前后晚期NSCLC患者外周血中的T细胞、B细胞、NK细胞和单核细胞及其亚型。相较于应答不良者,应答良好者的CD8+PD-1+T细胞、CD16+CD56dim NK细胞、CD14+HLA-DRhigh单核细胞、CD4-CD8- DN T细胞、CD16+CD56- NK细胞和CD11c+ HLA-DR+单核细胞的比例变现出不同的的改变模式。在ICI治疗后,应答良好者的CD16+CD56dim NK细胞频率和CD14+HLA-DRhigh单核细胞比例均显著增加,而在应答不良者中未见此现象(图4)。尽管如此,CD4+ T细胞、CD8+ T细胞、CD19+ B细胞、CD38+ T细胞和CD27+ T细胞比例的改变没有显著差异。

 

应用实例--利用经典3激光24色精细免疫分型方案评估NSCLC中免疫检查点抑制剂的治疗效果

图4- 1.ICI治疗对免疫细胞的影响

 

3. CD16+CD56dim NK细胞和CD14+HLA-DRhigh单核细胞的动态变化与NSCLC患者的临床获益相关

接下来研究者发现,ICI治疗后,CD16+CD56dim 比例增加≥3%与较好的PFS相关(NR vs. 5m),CD14+HLA-DRhigh单核细胞比例增加≥0.1%与PFS改善相关(7.8个月vs. 3.8m)。(图5)

 

应用实例--利用经典3激光24色精细免疫分型方案评估NSCLC中免疫检查点抑制剂的治疗效果

图5- NSCLC患者ICI治疗后免疫细胞变化与预后

 

4. 24色方案降维分析,评价个体患者ICI治疗后的免疫细胞变化

采用viSNE 和热图分析对NSCLC患者接受ICI治疗或ICI联合化疗后的免疫细胞变化,并以两名患者为例,分别展示了治疗前后的数据对比。病例1显示,ICI治疗后,CD3+ T细胞、CD16+CD56dim NK细胞、CD16+CD56- NK细胞、CD4+效应记忆(EM)、CD8+ CM T细胞、CD14+HLA-DRhigh单核细胞比例增加,而CD4+ CM、双阴性(DN)、CD8+ T细胞、谱系阴性细胞、CD14+HLA-DRlow/-单核细胞、PD1+ CD4+细胞和PD1+ CD8+细胞比例减少(图6A-B)。病例2显示,当ICI治疗应答时,CD3+、NK细胞、CD4+ EM,减少了CD4+ CM、DN CD3+细胞、幼稚细胞、谱系阴性细胞、CD14+HLA-DRhigh单核细胞、PD1+CD4+ T细胞和PD1+CD8+ T细胞比例增加;而当患者经历肿瘤进展时,发现CD3+、CD16+CD56dim NK细胞、CD14+HLA-DRhigh单核细胞和CD8+细胞比例减少(图6C-D)。

 

应用实例--利用经典3激光24色精细免疫分型方案评估NSCLC中免疫检查点抑制剂的治疗效果

图6-个体NSCLC患者具有独特的免疫细胞表达模式


结 论

 

最后,研究者认为他们的研究数据支持T细胞亚群、NK细胞和单核细胞在介导ICI反应中起到了关键的作用,并指出,全光谱流式细胞术24色精细免疫分型方案是非常强大的工具,可评估接受ICI治疗的NSCLC患者的治疗效果,帮助确定特定治疗中的最大受益患者,增强对治疗效果的预测作用。未来,可以通过进一步的研究来验证有预测意义的生物标志物,及相关检测方法,以选择更合适的患者进行ICI治疗。

参考文献

Ma, Weijie, et al. "Dynamic evaluation of blood immune cells predictive of response to immune checkpoint inhibitors in NSCLC by multicolor spectrum flow cytometry." Frontiers in Immunology 14 (2023).


 

上一篇

全光谱流式携手单细胞测序,揭开嗜酸性粒细胞神秘面纱

下一篇

Big Panel Theory 系列之—32色人PBMC拓展分型方案(包含趋化因子受体、细胞因子和四聚体等)

更多资讯

我的询价