Cytek Biosciences品牌商

6

手机商铺

qrcode
商家活跃:
产品热度:
  • NaN
  • 0
  • 1
  • 2
  • 1
品牌商

Cytek Biosciences

入驻年限:6

  • 联系人:

    Winnie

  • 所在地区:

    上海 浦东新区

  • 业务范围:

    试剂、实验室仪器 / 设备、医疗器械、体外诊断

  • 经营模式:

    生产厂商

在线沟通

公司新闻/正文

“激活并杀死”靶向疗法,天然杀手NK细胞有望消灭潜伏期HIV

734 人阅读发布时间:2024-02-22 12:02

研究亮点

免疫检查点抑制剂唤醒耗竭性细胞毒T细胞疗法,已被广泛应用于治疗各类肿瘤。但相较而言,NK细胞经常被研究人员冷落。NK细胞作为先天免疫和获得性免疫的桥梁,实则同样在抗肿瘤和抗病毒等反应中发挥着不可忽视的作用。研究人员发现,人类免疫缺陷病毒(HIV)慢性感染,引发NK细胞上调免疫抑制调节分子KLRG1表达,抗逆转录病毒治疗(ART)无法修复KLRG1+NK细胞的功能损伤。抗体靶向KLRG1能够重新恢复NK细胞的杀伤功能,激活共表达KLRG1的宿主CD4+T细胞中潜伏的HIV,从而助力清除HIV病毒潜伏库。

 

“激活并杀死”靶向疗法,天然杀手NK细胞有望消灭潜伏期HIV

KLRG1抗体靶向NK细胞免疫疗法1

 

研究背景

HIV的持续性感染与病毒潜伏期的状态、细胞复制、免疫逃逸机制等息息相关。ART可以控制HIV病毒的复制,但无法逆转免疫细胞的耗竭状态,需要重新激活机体免疫细胞才能清除HIV病毒潜伏库。NK细胞在先天免疫和获得性免疫反应中均扮演着重要角色,是靶向感染性病原体与恶性细胞的免疫治疗储备军。NK细胞也被尝试应用于潜伏期HIV的“激活并杀死”治疗手段中。这种方法通过潜伏期逆转剂(LRAs)靶向激活潜伏期HIV,诱导病毒复制,进而活化免疫细胞杀死病毒感染细胞。研究人员聚焦在NK细胞KLRG1的表达与治疗后发生HIV持续性感染的关系,发现表达KLRG1的NK细胞功能异常,无法正常杀伤HIV感染细胞。而靶向KLRG1的免疫治疗能够重新增强NK细胞清除HIV病毒潜伏库的能力,同时作用于表达KLRG1的CD4+T细胞(HIV病毒库),提出“激活”HIV病毒库,诱导NK细胞“杀死”靶细胞的免疫治疗策略。

 

“激活并杀死”靶向疗法,天然杀手NK细胞有望消灭潜伏期HIV

 “激活并杀死”治疗策略示意图2



研究结果

NK细胞KLRG1阳性率与HIV转录水平呈现正相关

 

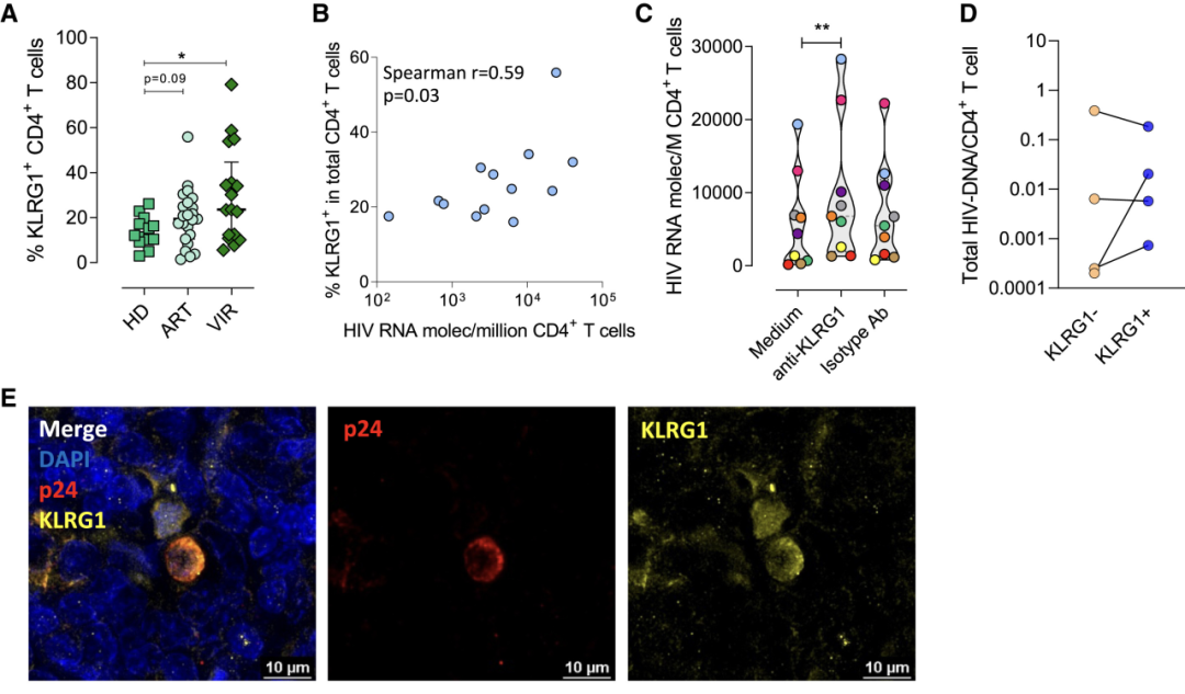
研究人员比较了ART治疗(ART)、未经过治疗(VIR)患者和健康人(HD)的NK细胞KLRG1表达丰度差异,发现ART与VIR的KLRG1阳性率要显著高于HD。在外周血CD56bright和CD56dim两个NK细胞亚群中,观察到VIR患者KLRG1过表达。ART显著降低了两个NK细胞亚群中KLRG1+NK细胞的比例,但并没有恢复到与健康人相当的水平。跟临床相关参数对比发现,ART患者的病毒RNA活跃转录水平与NK细胞KLRG1表达呈现正相关。另外,在HIV感染者的淋巴结中也观察到KLRG1+NK细胞比例升高。以上结论证明了HIV感染者的KLRG1+NK细胞存在于外周血和淋巴结中,并且该细胞亚群与HIV的持续性感染有关。

 

  “激活并杀死”靶向疗法,天然杀手NK细胞有望消灭潜伏期HIV

HIV患者外周血和淋巴结的NK细胞中KLRG1的表达



抗体阻断KLRG1增强NK细胞杀伤效应

 

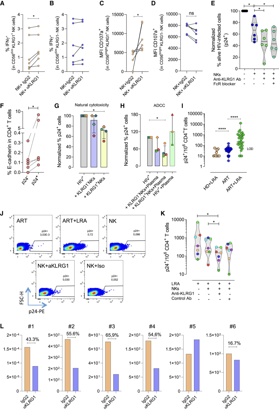
ART患者中表达KLRG1的NK细胞有功能损伤,研究人员尝试利用靶向KLRG1的抗体逆转NK细胞的功能。利用KLRG1抗体结合ART患者的NK细胞,并与HIV感染的靶细胞共孵育后,KLRG1+CD56dimNK细胞的IFN-γ分泌水平、KLRG1+CD56brightNK细胞的脱颗粒反应均显著升高,KLRG1-NK细胞则没有变化。KLRG1抗体还能增强NK细胞杀伤HIV感染的CD4+T细胞的能力。为了更直接地验证KLRG1+NK细胞对于HIV感染细胞的杀伤,研究人员利用全光谱分选型流式细胞仪Cytek® Aurora CS分选了KLRG1+和KLRG1-NK细胞,分别与KLRG1抗体共孵育后,KLRG1+NK细胞表现出比KLRG1-NK细胞更强的天然细胞毒性和ADCC反应。另外,在ART患者中,LRAs重新激活潜伏期HIV病毒库后,KLRG1抗体也能够增强NK细胞的细胞毒性反应。这些证据阐明了抗体靶向KLRG1能够恢复NK细胞的功能,增强其对HIV感染细胞的杀伤效应。

 

“激活并杀死”靶向疗法,天然杀手NK细胞有望消灭潜伏期HIV

抗体靶向KLRG1增强NK细胞的功能

 

抗体靶向KLRG1激活CD4+T细胞HIV病毒库

 

KLRG1抗体能够增强NK细胞的杀伤功能,那它是否还能像LRAs一样激活病毒感染的细胞呢?在HIV患者CD4+T细胞上能够检测到KLRG1的表达上升,并且在ART患者中,CD4+T细胞KLRG1的表达与HIV RNA转录水平呈现正相关。抗体靶向CD4+T细胞的KLRG1能进一步增强病毒RNA的水平,提示潜伏期病毒被重新激活。研究人员利用Cytek® Aurora CS分选了KLRG1+和KLRG1- CD4+细胞,不过两个细胞亚群中HIV的DNA含量没有差异。在HIV感染患者的淋巴结中,观察到滤泡内HIV抗原p24与KLRG1共定位,说明KLRG1表达于HIV感染的细胞表面。

 

“激活并杀死”靶向疗法,天然杀手NK细胞有望消灭潜伏期HIV

靶向KLRG1激活HIV患者CD4+T细胞



总结

尽管ART在HIV治疗中卓有成效,但是对于潜伏期HIV带来的持续性感染却无从下手。一方面是由于HIV病毒库细胞发生免疫逃逸,另一方面是免疫细胞耗竭引起的功能性损伤。这篇文章发现了新靶点KLRG1的双重作用,既能重新激活CD4+T细胞中处于休眠期的HIV,还能恢复NK细胞的杀伤效应。全光谱分选型流式细胞仪Cytek® Aurora CS能够实现多达6路的分选,文中同时分选了4种细胞,每一路纯度都超过了95%。Cytek® Aurora CS深度聚集细胞分选,兼顾专利的全光谱分析技术(FSP™)与灵活的分选模式,助力研究者看得更清,分得更准

参考文献

1Astorga-Gamaza, A. et al. KLRG1 expression on natural killer cells is associated with HIV persistence, and its targeting promotes the reduction of the viral reservoir.  (2023).

2Kim, Y., Anderson, J. L., Lewin, S. R. J. C. h. & microbe. Getting the “kill” into “shock and kill”: strategies to eliminate latent HIV.  23, 14-26 (2018).

上一篇

Cytek®Amnis®量化成像流式技术应用——细胞外囊泡篇

下一篇

Cytek推出1管 16色 NK 细胞免疫分型方案,助您全面分析NK细胞表型!

更多资讯

我的询价