7 年
手机商铺
公司新闻/正文
875 人阅读发布时间:2024-12-17 10:00
类器官是由干细胞或其他前体细胞在体外三维培养形成的微型器官,可以在结构和功能上高度模拟真实器官。类器官概念最早提出可以追溯到1907年,Wilson教授发现海绵细胞可以重新聚集并自组织成为新的海绵有机体。Hans团队在2009年第一次将成体干细胞培养成小肠类器官,让这一技术开始受到关注。发展至今,包括视网膜、大脑、肝脏、肾脏、胰腺等各种类器官均在体外被成功构建,并且被应用于研究发育生物学、生物样本库、精准诊疗、药物筛选、再生医学、疾病模型等众多方向。Cytek®全光谱流式细胞仪在肿瘤免疫、感染免疫、炎性疾病等领域获得普及性应用,而在类器官这一新兴领域,也同样引领着技术的发展。

类器官的应用方向1
发育生物学:多能干细胞构建功能性胸腺类器官模型
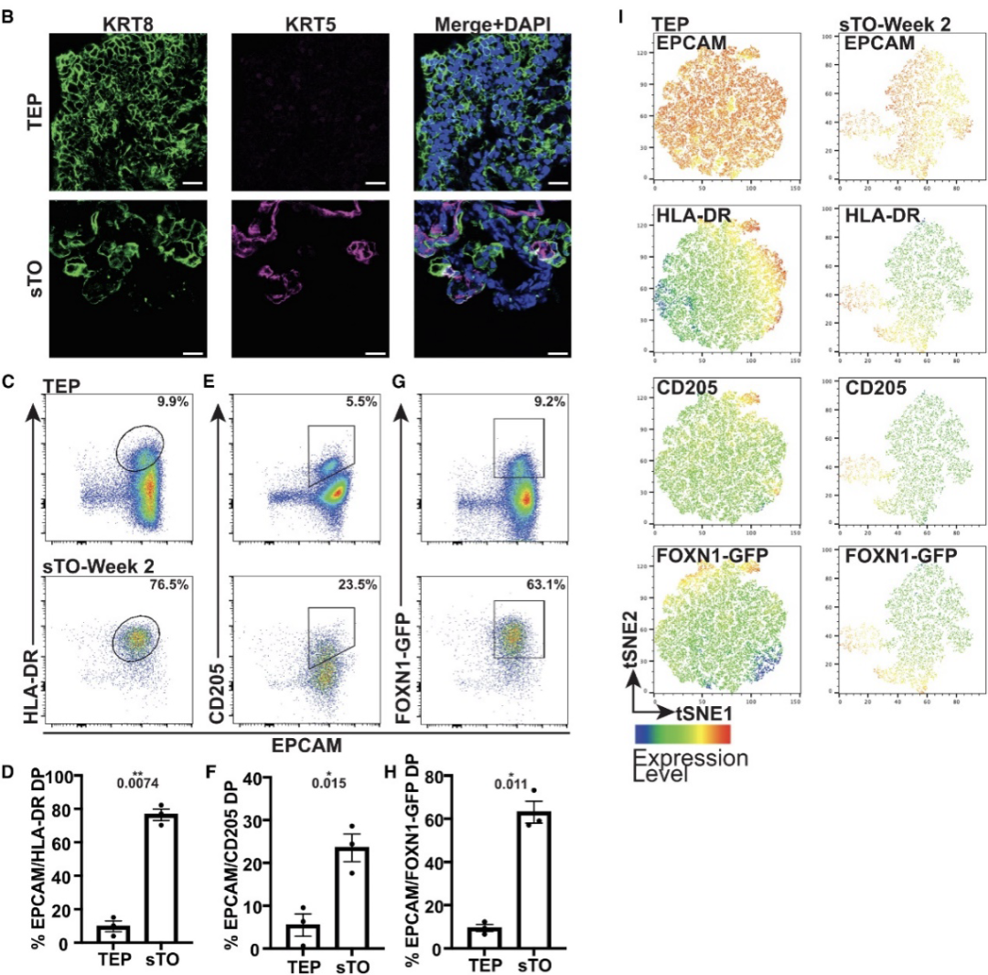
胸腺对于功能性和自我耐受性的适应性免疫系统的建立至关重要,能够在体外构建胸腺类器官对于研究人的胸腺功能、T细胞发育和移植免疫有着重要的意义。已有研究成果表明利用诱导性多能干细胞能够分化出胸腺上皮祖细胞(TEPs),但是,目前尚未在体外成功分化出功能性的胸腺上皮细胞(TECs)。来自美国科罗拉多大学的研究人员首次构建出人的多能干细胞(hPSCs)来源的胸腺类器官模型(sTOs)。免疫荧光结果显示sTOs共表达 KRT8和KRT5,Cytek®全光谱流式细胞仪检测到sTOs EPCAM+细胞的HLA-DR、CD205、FOXN1表达丰度显著增加,tSNE可视化分析也进一步佐证了这一结果,标志着sTOs培养物中TEP分化成为TEC。进一步,研究人员利用hPSCs分化出造血祖细胞(HPCs) 、TEPs、间充质细胞,建立了多细胞sTOs,支持hPSC来源的功能性TECs和T细胞的发育。这一类器官模型为体外评估人类胸腺发育和功能奠定了坚实的基础。


构建人多能干细胞来源的
功能性胸腺类器官2
药物筛选:双特异性抗体在肾脏类器官模型中的药效评估
T细胞双特异性抗体(TCBs)是通过募集T细胞靶向杀伤肿瘤细胞的一类肿瘤免疫药物,可以同时结合靶细胞主要组织相容性复合物(MHC)呈递的抗原肽以及T细胞表面的CD3受体。TCBs在肿瘤免疫治疗的药理学和毒理学效价评估中对应的模型较为匮乏,尤其是针对 “on-target, off-tumor”的毒性效应评价(即药物靶向肿瘤之外的正常组织的抗原引起的副作用)。来自哈佛大学的研究团队基于微流控芯片搭建了免疫细胞浸润的3D肾脏类器官模型。TCBs识别HLA-A2呈递的WT1(Wilms Tumor 1,表达于多种白血病和实体瘤以及人肾脏中足细胞的肿瘤抗原),同时结合并活化CD8+T细胞,在肾脏类器官环境中实现特异性杀伤WT1肿瘤细胞。Cytek®全光谱流式平台同时检测肾脏类器官和浸润PBMC指标,评估双特异性抗体介导的T细胞杀伤WT1+靶细胞的能力,数据分析过程中用到提取自发荧光的功能。肾脏类器官模型为肿瘤免疫治疗临床前试验和研究健康/病变肾脏组织-免疫系统相互作用提供了高效的平台。

肾脏类器官模型评估TCBs药效


全光谱流式平台检测肾脏类器官
和浸润PBMC指标3
精准诊疗:构建肿瘤类器官疾病模型助力临床疗效评价
库欣氏病(CD)是一种严重的内分泌疾病,由分泌促肾上腺皮质激素(ACTH)的垂体神经内分泌肿瘤(PitNET)刺激肾上腺过度产生皮质醇引起。库欣氏病的临床疗效不佳,而制约疾病治疗手段发展的主要原因是PitNET体外模型的匮乏。来自美国亚利桑那大学医学院的研究人员开创性地利用库欣氏病患者的PitNET构建了类器官模型(hPITOs),高度模拟了PitNET微环境,并实现了高通量的药筛评价。利用Cytek®全光谱流式平台和外显子测序评估了PitNET特异性指标的表达,全光谱流式27色方案结果显示,库欣氏病患者PitNET来源的类器官高表达Ki67,T-Pit,ACTH,以及干细胞和祖细胞标志,包括CXCR4,SOX2,CD133,证明了hPITOs可以在体外重现患者腺瘤的病理表型,能够成为库欣氏病患者疗效评价的一大利器。


全光谱流式27色方案
评估hPITOs细胞异质性4
以上分享的文章均采用Cytek® Aurora全光谱流式细胞仪,仪器可搭载5激光67个检测通道,采用专利的全光谱分析技术(Full Spectrum Profiling™,FSP™),可以全面兼容流式染料,包括类器官领域涉及的新型荧光染料;自发荧光提取功能提高了类器官样本的检测分辨率,可以轻松分辨稀有细胞群和弱阳性表达的指标。Cytek®与类器官新兴领域的碰撞,展现了全光谱流式技术的兼容性、灵活性和拓展性。
关于Cytek
About Cytek /
Cytek Biosciences, Inc.(Nasdaq: CTKB)作为一家全球技术领的生命科学技术公司,通过其受专利保护的全光谱分析(Full Spectrum Profiling™,FSP™)技术,提供高分辨率、高参数和高灵敏度的新一代细胞分析工具。Cytek的创新技术通过检测荧光信号的完整光谱信息,以实现更高水平更高灵敏度的多参数检测。Cytek的FSP™平台包括其核心仪器 ——Aurora™和Northern Lights™分析系统、Aurora™ CS分选系统,Amnis®和Guava®品牌下的流式细胞仪和成像产品,Cytek Orion™全自动试剂预混系统,以及试剂、软件和服务,为客户提供全面和完整的解决方案。Cytek总部位于美国加利福尼亚州Fremont,在全球设有分部和分销渠道。更多的相关信息,请登录Cytek的官方网站:www.cytekbio.com和www.cytekbio.com.cn。
注:Cytek的产品仅供科研使用,不可用于临床诊断(Cytek® Northern Lights-CLC系统,DxP Athena®系统以及部分试剂除外)。
Cytek, SpectroPanel, Tonbo Biosciences, cFluor, SpectroFlo, ESP, Full Spectrum Profiling, FSP, DxP Athena, Cytek Aurora, Northern Lights, Cytek Orion, Amnis, Guava 和 ImageStream 是Cytek Biosciences, Inc.的商标。
Cytek Biosciences专利包括但不限于:US10739245B2,US11169076B2,US10788411B2,US7320775B2,US7410809B2,US8005314,US8150136,US8817115,US9528989