7 年
手机商铺
公司新闻/正文
1922 人阅读发布时间:2025-03-17 15:42
什么是中性粒细胞胞外陷阱(NETs)
中性粒细胞,作为抵御宿主感染的“先遣部队”,作战手段主要包括3种:吞噬、脱颗粒作用和中性粒细胞胞外陷阱(NETs)。NETs如其名,是由DNA和蛋白质编织形成的一张神奇的网,能够将周围的微生物病原体一网打尽。其介导的是一种区别于凋亡和坏死的新型细胞死亡方式,被称为中性粒细胞的炎性细胞死亡(NETosis),它也是一种中性粒细胞自我牺牲的死亡方式,具体表现为核膜破裂、染色质去凝集、以及细胞核、细胞质、颗粒成分的混合。

图1 – 中性粒细胞胞外陷阱形成的途径1
流式方案
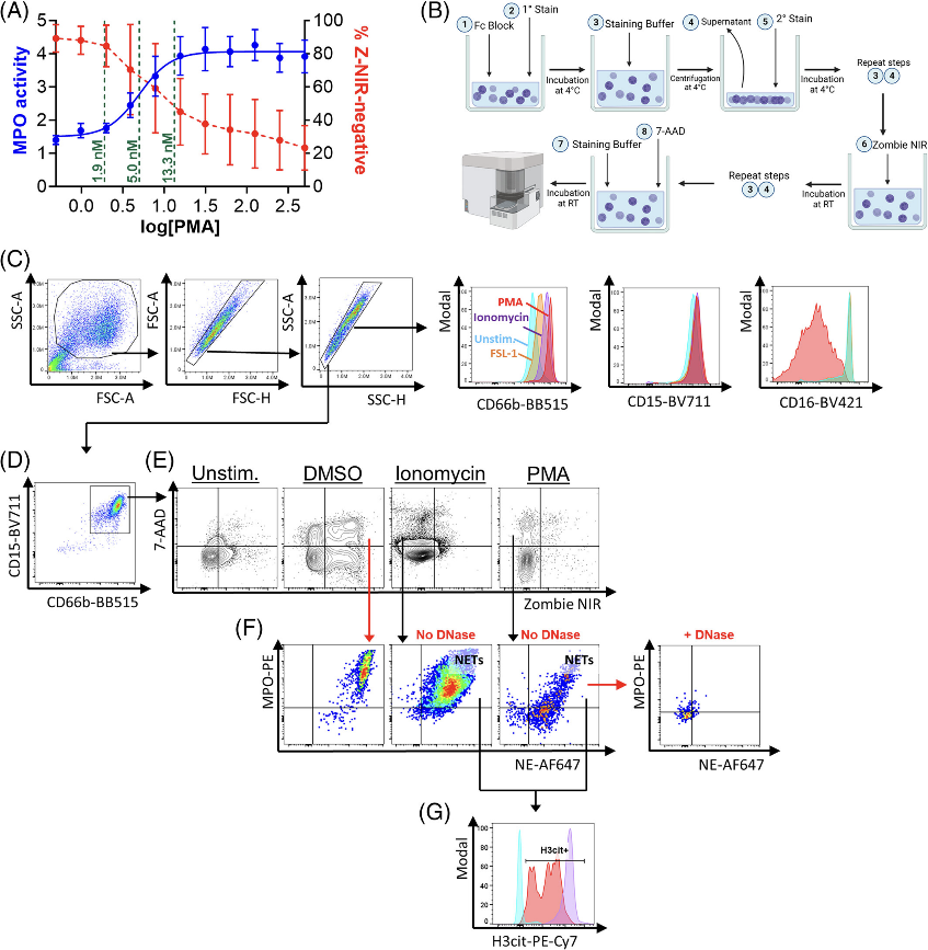
基于全光谱流式细胞术,来自惠灵顿奥塔哥大学和维多利亚大学合作发表了他们共同开发的NETs检测方案2,从人的外周血中分离到粒细胞,基于中性粒细胞附着的胞外DNA(7AAD+)和多种NET相关的颗粒蛋白(MPO+NE+H3cit+)识别NETs,并且将NETosis(Zombie NIRdim7AAD+)和坏死(Zombie NIR+7AAD+)细胞进行区分。采用3激光配置的Cytek® Aurora™全光谱分析型流式细胞仪进行检测,从溢出扩散矩阵(SSM)可以看出,荧光组合之间spread整体数值非常小。说明Cytek全光谱流式细胞仪对于小方案的检测同样能够展现出更加卓越的性能,数据质量更胜一筹。


图2 – NETs全光谱流式方案和溢出扩散矩阵(SSM)
结果赏析
NET+中性粒细胞染色条件优化与门控策略
研究人员测试了在体外条件下,以不同的PMA浓度刺激从外周血中分离到的粒细胞,诱导NETs形成。对比NET相关的髓过氧化物酶(MPO)活性与Zombie NIR阴性率,发现PMA合适的浓度范围应在1.9-13.3 nM之间(图3A)。接着,粒细胞经过染色后,采用Cytek Aurora全光谱分析型流式细胞仪进行数据采集和分析(图3B)。首先圈选SSC-Ahi FSC-Ahi,排除黏连体后,依次检测CD66b、CD15、CD16的表达丰度,其中CD16在PMA刺激后会从中性粒细胞表面脱落,而CD66b和CD15能够同时识别静息与(PMA、离子霉素、FSL-1)活化状态下的中性粒细胞,因此后续选择CD66b+CD15+表征中性粒细胞(图3C, D)。NETs细胞表面附着DNA,可以基于Zombie NIRdim7-AAD+进行分辨,NETs区别于DMSO处理组的坏死细胞表型Zombie NIR+7-AAD+。进一步,根据髓过氧化物酶(MPO)、中性粒细胞弹性蛋白酶(NE)、瓜氨酸组蛋白H3(H3cit)更加精细地圈选聚焦NET+中性粒细胞,DNase I处理后可以显著性降低NET+中性粒细胞比例,证明方案能够特异性地识别胞外DNA(图3E, F, G)。

图3 – NET+中性粒细胞流式染色与门控策略
监测炎症状态下NET+中性粒细胞丰度
在体外刺激条件下,全光谱流式方案能够成功检测到NET+中性粒细胞,那是否对于炎性疾病患者,该方案同样能够特异性识别到NET+中性粒细胞呢?研究人员对比了稳定性冠心病(Stable CAD,慢性炎症)和急性心肌梗死(AMI,急性炎症)患者外周血样品,按照前述的圈门策略,结果发现AMI患者的NET+中性粒细胞显著性高于稳定性CAD患者(图4B, G)。

图4 – 对比Stable CAD与AMI患者的NET+中性粒细胞差异
总结展望
文章中构建了基于3激光Cytek Aurora全光谱分析型流式细胞仪检测NETs的全新平台,提高了NETs量化检测的特异性和准确性。首先通过CD66b+CD15+识别中性粒细胞,再基于以下表型精准地锁定NET+中性粒细胞:(1)NETs胞外附着DNA,表现为7-AAD+;(2)联合细胞活性染料可以区分NET+(Zombie NIRdim)和坏死(Zombie NIR+)中性粒细胞;(3)NETs表达中性粒细胞相关蛋白MPO与NE;(4)H3cit可以识别由肽基精氨酸脱亚胺酶4(PAD4)诱导的特定的NETosis,体外刺激和炎症条件下检出的NETs都表达H3cit。
这一全新方案可用于评估急性炎症患者中NET+中性粒细胞的累积,在临床诊疗中展现出极为可观的应用潜力。
基于全光谱流式技术的另一潜在优势是,此检测方案还具有很大的可扩展空间,例如可以考虑加入凋亡检测指标Annexin V,在同一个方案中,鉴别NET+、坏死和凋亡状态的中性粒细胞。另外,在其他的细胞类型中也观察到胞外陷阱的形成,例如嗜酸性粒细胞、肥大细胞、巨噬细胞等,可以考虑将其他细胞的指标也囊括到方案中,探索更多维度的思路和应用。
参考文献
1Papayannopoulos, V. Neutrophil extracellular traps in immunity and disease. Nat Rev Immunol 18, 134-147, doi:10.1038/nri.2017.105 (2018).
2Jones, C., La Flamme, A., Larsen, P. & Hally, K. CPHEN-017: Comprehensive phenotyping of neutrophil extracellular traps (NETs) on peripheral human neutrophils. Cytometry. Part A : the journal of the International Society for Analytical Cytology, doi:10.1002/cyto.a.24851 (2024).